《消防应急照明和疏散指示系统》GB 17945-2024是由国家市场监督管理总局(国家标准化管理委员会)批准发布的强制性国家标准,该标准由应急管理部归口管理,并由TC113SC6(全国消防标准化技术委员会火灾探测与报警分会)执行。该标准于2024年4月29日正式发布,并将于2025年5月1日正式实施。
本文对《消防应急照明和疏散指示系统》GB 17945-2024新国标重点内容做出标注并整理如下,供大家学习探讨:
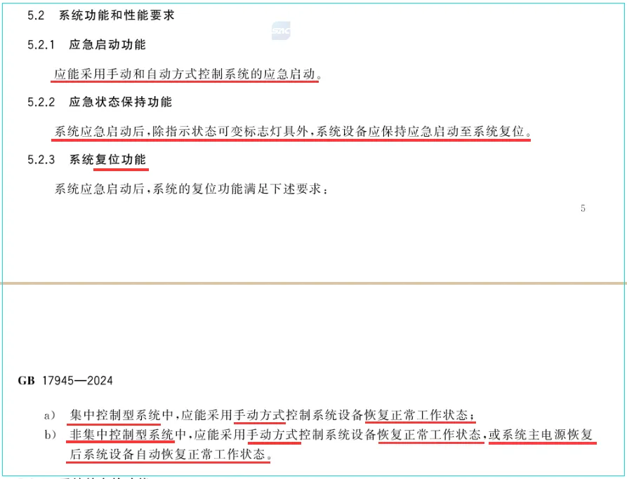
2.系统应具有应急启动功能、应急状态保持功能、复位功能、自检功能、重复转换功能。


4.蓄电池的要求:不应采用钴酸锂、三元锂及其他含钴元素的锂离子蓄电池;自带电源型灯具不应采用铅酸蓄电池;B型应急照明集中电源不应采用锂离子蓄电池。
5.过负荷保护的整定电流要求:回路额定工作电流≤6A时,保护整定电流≤2倍的回路额定工作电流;回路额定工作电流>6A时,保护整定电流≤1.5倍的回路额定工作电流;

6.设备在额定工作电压的80%~120%的范围内应保持正常工作。

7.应急转换电压设定值:额定工作电压的60%~80%。恢复电压设定值:≥应急转换电压设定值,且≤额定工作电压的80%。

8.灯具及应急照明配电箱、应急照明集中电源的外壳防护等级:室外安装或地面安装-IP67;自带电源B型灯具-IP65;集中电源B型灯具-IP34;其他灯具-IP30;应急照明控制器/应急照明集中电源/应急照明配电箱-IP33。

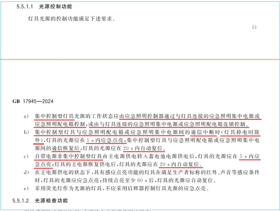
9.灯具光源的控制功能:(1)集中控制型灯具:由应急照明控制器控制通过应急照明集中电源或应急照明配电箱控制,或应急照照明集中电源或应急照明配电箱连锁控制;(2)自带电源非集中控制型灯具:主电源断电5s内自动点亮,主电源恢复,20s内自动复位。

10.自带电源型灯具的主电源和蓄电池电源应能自动转换。

11.自带电源型灯具的最小初装持续应急工作时间要求;

12.自带电源型灯具充电回路应设过负荷、短路和过充电压保护装置;放电回路应设过电压、过负荷和短路保护装置。

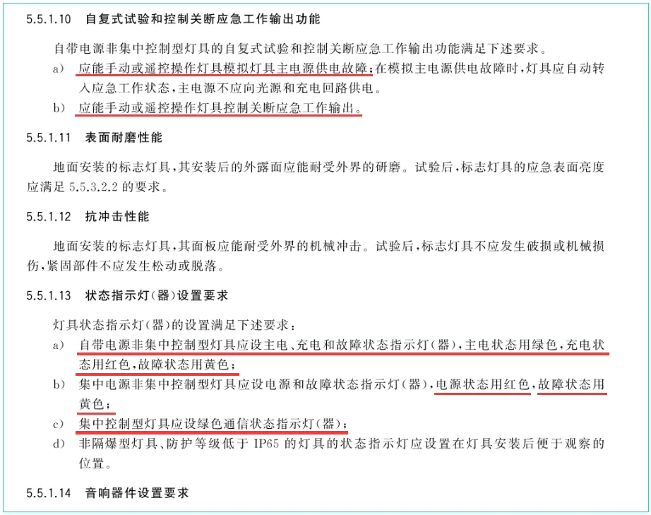
13.自带电源非集中控制型灯具应具有自复式试验和控制关断应急工作输出功能。灯具状态指示灯设置要求:(1)自带电源非集中控制型灯具:主电状态绿色,充电状态红色,故障状态黄色;(2)集中电源非集中控制型灯具:电源状态红色,故障状态黄色;(3)集中控制型灯具:绿色通信状态指示灯。

14.非隔爆灯具、防护等级低于IP65的非集中控制灯具应设置用于故障报警的音响器件。

15.灯具的电源要求:应由主电源和蓄电池电源组成;灯具的电压等级应与应急照明集中电源/应急照明控制箱的输出电压一致。地面安装的灯具应采用集中电源供电,灯具的工作电压≤36V。


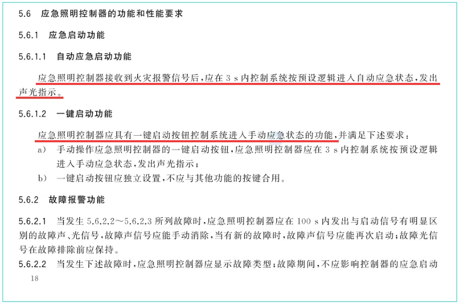
17.应急照明控制器的功能要求:自动应急启动、一键启动功能、故障报警功能、复位功能等。





