多联机,全称为多联式空调系统(Variable Refrigerant Flow, VRF或Variable Refrigerant Volume, VRV),多联机以其灵活的安装方式、高效的能源利用率以及精准的温度控制等优势,广泛应用于各类建筑中。多联机的基本概念是一台室外机通过配管连接两台或两台以上室内机,室外侧采用风冷换热形式,室内侧则采用直接蒸发换热形式,形成一个一次制冷剂空调系统。这种“一拖多”的设计理念,不仅简化了空调系统的安装,同时也提高了空间利用率和系统的整体能效。
优点:节省建筑面积空间,控温精准舒适度高;噪音较低,运转宁静;小面积使用比较节能,运行费用较低,控制灵活,可以通过电话和调制解调器实现远程控制;施工安装方便,可满足不同工况的要求。
缺点:初期投入会比较高;如果需要新风系统,需要定外追加;冷媒管长度和室内外机高差有严格限制;不适用房间纵深较大的房型,机外静压小,送风距离短;一套机组的制冷(热)能力有限,不能满足较大房间的空调要求。


制冷制热循环原理:制冷剂被压缩机压缩,将原本低温低压的制冷剂气体,压缩成高温高压的过热蒸汽后,由压缩机的排气管口排出。高温高压气态的制冷剂从压缩机排气管口排出后,通过电磁四通阀送入冷凝器中,高温高压制冷剂气体进入冷凝器中,由轴流风扇对冷凝器进行降温处理,冷凝器管路中的制冷剂进行降温后送出中温高压液态的制冷剂;中温高压液态的制冷剂经冷凝器送出后,经管单向阀后, 经干燥过滤器,再经电子膨胀阀节流降压,变为低温低压的制冷剂液体,再分别送入室内机的管路中。
制热原理与制冷原理基本相同,不同的是通过电路系统控制电磁四通阀中的阀块进行换向,从而改变制冷剂的流向,实现制冷到制热功能的转换。

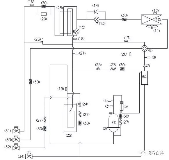
多联机各部件的解析
压缩机(1):制冷系统的心脏,吸进低温低压的气态制冷剂,排除高温高压的气态制冷剂,压缩机是制冷系统的动力。
压缩机加热带(2):提高压缩机温度,将里面的液态制冷剂挥发为气态,避免对压缩机造成液击。一般是在安装完第一次通电,或者冬季长时间不开时,这个加热带才真正有作用。
压缩机排气感温包(3):检测压缩机的排气温度,防止压缩机的排气温度超过设定温度,以达到控制和保护压缩机的作用。
高压开关(4):当压缩机的排气压力,超过高压开关的动作值时,立刻反馈信号停止整机运行,达到保护压缩机的目的。
油分离器(5):将制冷压缩机排出的高压蒸汽中的润滑油进行分离,此时靠油分离器,分离系统的制冷剂和油,防止大量冷冻油进入制冷系统以及压缩机缺油。同时通过分离,改善了冷凝器和蒸发器中的传热效果。
均油器(6):均油器的作用是“使空调系统不同部位之间的油位达到均衡”,以防止部分缺油。
单向阀(7):制冷系统中防止冷媒反向流动,防止高压气体方向进入压缩机,快速平衡压缩机吸排气的压力。
高压传感器(8):检测制冷系统的实时高压值,如果高压值超过值,则反馈信号保护压缩机和做其他控制。
四通阀(9):四通阀由三个部分组成:先导阀、主阀和电磁线圈。通过电磁线圈电流的通断,来启闭左或右阀塞,从而可以用左、右毛细管来控制阀体两侧的压力,使阀体中的滑块在压力差的作用下左右滑动从而转换制冷剂的流向,达到制冷或制热的目的。
冷凝器(10):冷凝器就是冷却压缩机排出的高温高压的制冷剂蒸汽,高温高压的制冷剂气体在这里冷凝,与空气强制对流换热。
风机(11):主要的作用就是强化对流换热,增加换热效果、制冷的时候吸热散冷、制热的时候吸冷散热。
化霜感温包(12):控制化霜的复位温度的,到了感温包的设定温度,就停止除霜了。用于化霜检测控制
电子膨胀阀(13):电子膨胀阀的作用就是节流,和毛细管热力膨胀阀的主要不同是它是靠控制器来控制开度,可以根据需要调节阀口开度,从而控制流量。使用电子膨胀阀能使得流量调节精度更高,但价格相对贵了很多。
过冷器电子膨胀阀(15):控制系统制冷运行时候,液管冷媒过冷度,降低管路能力损耗,加大制冷系统的制冷量。
过冷器液出感温包(16):检测液管温度,送入控制板,调节电子膨胀阀的开度。
气分进管感温包(17):检测气液分离器进管温度,避免压缩机回液运行。
过冷器出感温包(18):检测过冷器气侧温度,输入控制板,调节膨胀阀的开度。
气分出管感温包(19):检测气液分离器内部状态,进一步控制压缩机的吸气状态
低压传感器(21):检测制冷系统低压压力,如果低压压低过低则反馈信号,避免运行压力过低运行,而造成压缩机故障。
气液分离器(22):气液分离器的主要作用是贮存系统内的部分制冷剂,防止压缩机液击和制冷剂过多而稀释压缩机油。
卸荷阀(23):卸荷阀的主要功能是自动控制卸荷或加载,避免管路死区,导致压力过高。