关于发布《陕西省建设领域推广应用及限制禁止使用技术目录
(第二批)》的通知
陕建科发〔2024〕1003号
各设区市住房和城乡建设局,杨凌示范区住房和城乡建设局,韩城市住房城乡建设局:
为推动城乡建设绿色发展,提升建设工程品质,加快推广应用绿色建筑和装配式建筑先进技术和产品,限制和淘汰落后技术,促进行业高质量发展,根据《陕西省民用建筑节能条例》等有关规定,省住房和城乡建设厅组织编制了《陕西省建设领域推广应用及限制禁止技术目录(第二批)》,现予以发布,请各地抓好贯彻落实。
联系人:建筑节能与科技处 孔珺
电 话:029-63915778
陕西省住房和城乡建设厅
2024年1月22日
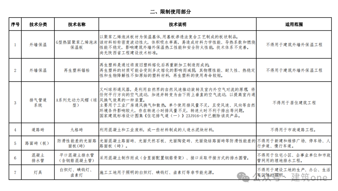
限制使用球形无动力风帽
在《陕西省建设领域推广应用及限制禁止技术目录(第二批)》文件中,明确了限制于使用A系列无动力风帽(球型)。
理由:
A系列无动力风帽又叫球形通风器,是利用自然界的自然风速推动旋转及室内外空气对流的原理,将任何平行方向的空气流动,加速并转变为由下而上垂直的空气流动,以提高室内通风换气效果的一种装置。主要用于工业厂房通风换气和散热。单个使用排风量不足,且受风速、风向等自然环境条件影响较大,存在转速小时排风量不足,转速大时不利于排出等问题。国家建筑标准设计图集《住宅排气道(一)》23J916-1中已删除该类产品。

适用范围:
不得用于居住建筑工程。
文件截图:


