风管内风速取值:

风管面积:

风口尺寸的决定因素是通过风速。
风口风速通常取2.5m/s设计。
风口喉部有效面积计算公式如下:


风口喉部面积=风口有效面积×风口面积有效系数。
门铰式回风口(带双层虑网):风口有效面积系数一般取0.6;
散流器:风口有效面积系数一般取0.6;
单层出风百叶:风口有效面积系数一般取0.8;
双层出风百叶:风口有效面积系数一般取0.65;
静压箱是送风系统减少动压、增加静压、稳定气流和减少气流振动的一种必要的配件,它可使送风效果更加理想。可分为送风末端静压箱、柜机送/回风静压箱。


风口材质:铝合金风口,塑钢风口,木质风口
导热性:铝合金风口>塑钢风口>木质风口
吊顶高度很高的场所一般宜采用下送风和侧送风形式;高吊顶下送风时,风口不宜采用散流器。
有大量湿空气进入的场所,风口宜采用导热性差的塑钢风口和木质风口,防止凝露。

(一) 作业条件
1、一般排风机系统和空调系统的安装,要在建筑物围护结构施工完,障碍物已清理,地面无杂物的条件下进行。
2、对空气洁净系统的安装,应在建筑物内部安装部件的地面做好,墙面已抹灰完毕,室内无灰尘飞扬或有防尘措施的条件下进行。
3、一般除尘系统风管安装宜在厂房的工艺设备安装完或设备基础己确定,设备连接器、罩体方位已知的情况下进行。
4、检查现场预留孔洞位置、尺寸应符合图纸要求,每边比实际截面大100mm。
5、作业地点要有相应的辅助设施,如梯子、架子、安全防护、消防器材,并有施工员的技术、质量、安全交底。
(二) 材料要求
1、各类板材、管材等应有质量证明文件(包括出厂合格证、质量合格证明及检测报告等)和产品清单。
2、风管成品不允许有变形、扭曲、开裂、孔洞、法兰脱落、开焊、漏铆、漏打螺栓孔等缺陷。
3、安装的阀体消声器、罩体、风口等部件应检查调节装置是否灵活,消声片、油漆层有无损伤。
4、安装使用的材料:螺栓、螺母、垫圈、垫料、密封条、自攻螺钉、拉铆钉、电焊条、各种帆布、无纺布、射钉、膨胀螺栓等应符合产品质量要求。
(三) 施工机具
手锤、电锤、手电钻、手锯、电动双刃剪、砂轮锯、角向磨光机、台钻、电气焊具、扳手、改锥、手剪、倒链、高凳、大绳、尖冲、射钉枪、刷子等。
(一) 风管系统安装工作(送、排风,防排烟,除尘系统)
质量要求符合《通风与空调工程施工质量验收规范》(GB50243-2002)的规定。


(二)风管系统安装工程(空调系统)
质量要求符合《通风与空调工程施工质量验收规范》(GB50243-2002)的规定。

(三)风管系统安装工程(净化空调系统)
质量要求符合《通风与空调工程施工质量验收规范》(GB50243-2002)的规定。



(一)按设计要求并参照土建基准线找出风管标高
(二)制作吊架及高吊点
1、标高确定后,按照风管系统所在的空间位置,确定风管支、吊架形式。
2、风管支、吊架的制作图参照《建筑设备施工安装图集》(91SB6)的用料规格和做法制作。
3、吊点的设置:
(1) 预埋件法:
① 前期预埋:一般由预留人员将预埋件按图纸坐标位置和支、吊架间距,牢固固定在土建结构钢筋上。
② 后期预埋:
在砖墙上埋设支架:根据风管的标高算出支架型钢上的表面离地距离,找到正确的安装位置,打出80mm×80mm的方洞。洞的内外大小应一致,深度比支架埋进墙的深度大30~50mm。打好洞后,用水把墙洞浇湿,并冲出洞内的砖屑。然后在墙洞内先填塞一部分1:2水泥砂浆,把支架埋入,埋入深度一般为150~200mm。用水平尺校平支架,调整埋入深度,继续填塞砂浆,适当填塞一些浸过水的石块和碎砖,便于固定支架。填入水泥砂浆时,应稍低于墙面,以便土建工种进行墙面装修。
在楼板下埋设吊件:确定吊卡位置后用冲击钻在楼板上打一透眼,然后在地面剔一个300mm长、深20mm的槽。将吊件嵌入槽中,用水泥砂浆将槽填平。

膨胀螺栓法:特点是施工灵活、准确、快速,如图所示。
(三)安装吊架
1、按风管的中心线找出吊杆敷设位置,单吊杆在风管的中心线上,双吊杆可以按托盘的螺孔间距或风管的中心线对称安装。
2、吊杆根据吊件形式,可以焊在吊件上,也可挂在吊件上,焊接后应涂防锈漆。
3、当风管较长时,需要安装一排支架时,可先把两端安好,然后以两端的支架为基准,用拉线法找出中间支架的标高进行安装。
4、立管管卡安装时,应先把最上面的一个管件固定好,再用线锤在中心处吊线,下面的管卡即可按线进行固定。
(四)风管支吊架的间距
1、 风管支吊架间距如无设计要求时,对不保温风管应符合下表的要求。对于保温风管、支、吊架间距无设计要求时,按下表间距要求值乘以0.85。螺旋风管的支、吊架间距可以适当增加。

支、吊架间距
2、支吊架不得安装在风口、阀门检查孔等处,以免妨碍操作。吊架不得直接吊在法兰上。
3、保温风管不能直接与支吊架接触,应垫上坚固的隔热材料,其厚度与保温相同,防止产生”冷桥”。
4、聚氯吞烯风管也与钢板风管一样采用支、吊托架,但一般以吊架为主,支架间距按下表的要求制作安装,但需做好以下几点:

注:
1.当支管较长时,则应在靠近干管的一端设置一支架。
2.支架的抱箍制作应与风管留有一定间隙,便于风管伸缩。
(五)风管排列安装
1、法兰连接:
(1)为保证法兰接口严密性,法兰之间应有垫料。在无特殊要求的情况下,法兰垫料按下表选用。
表6-26 法兰垫料材质的选用

(2)垫料8501密封胶带使用方法:
①将风管法兰表面的异物和积水清理掉,并擦干净。
②从法兰一角开始粘贴胶带,胶带端头应略长于法兰。
③沿法兰均匀平整地粘贴,并在粘贴过程中用手将其按实,不得脱落,接口处要严密,各部位均不得凸人风管内,沿法兰粘贴一周后与起端交叉搭接,剪去多余部分。
④剥去隔离纸。

(3)法兰连按时,要求规定垫料,把两个法兰对正,穿螺栓并戴上螺母,(注意:螺母要在同一侧),暂时不要上紧,直到所有螺栓都穿上后,再把螺栓拧紧。连按好风管,应以两端法兰为准,拉线捡查风管连接是否平直。
(4) 垫法兰垫料和法兰连接时,应注意的问题。
① 正确选用垫料,避免用错垫料。
② 法兰表面应干净无异物。
③ 法兰垫料不能挤入或凸人管内,否则会增大流动阻力,增加管内积尘。
④ 法兰连接后,严禁往法兰缝隙填塞垫料。
⑤ 连接法兰的螺母应在同一侧。
⑥ 不锈钢法兰连接用螺栓,宜用同材质不锈钢螺栓。
⑦ 铝板风管法兰连接应采用镀锌螺栓,并在法兰两侧垫镀锌垫圈。
⑧ 聚氯乙烯风管法兰和玻璃钢法兰连接采用镀锌螺栓。
2、风管排列无法兰连接
① 抱箍式连接:主要用于钢板圆风管和螺旋风管连接,先把每一管段的两端轧出鼓筋,并使其一端缩为小口。安装时按气流方向把小口插入大口,外面用钢制抱箍将两端的鼓箍抱紧连接,最后用螺栓穿在耳环中间固定拧紧。
② 插接式连接:主要用于矩形或圆形风管连接。先制作连接管,然后插入两侧风管,再用拉铆钉将其紧密固定。
③ 插条式连接:主要用于矩形风管连接。将不同形式的插条插入风管两端,然后压实。其形状和接管方法见图。

④ 软管式连接:主要用于风管与部件(如散热器、静压箱侧送风口等)的相连。安装时软管两端套在连接的管外,然后用特别软卡把软管箍紧。
(六)风管安装就位
根据现场情况,可以在地面连成一片的长度,用吊装的方法就位,也可以把风管一节一节地放在支架上,逐节连接。一般顺序是先干管,后支管。立管的安装一般是由下向上安装。安装就位后进行找平,找正,达到设计规定的要求。
风管安装应注意的问题:
1、风管采用无法兰连接时,接口处应严密、牢固。矩形风管四角必须有定位及密封揩施。风管连接两平面应平直,不得错位及扭曲。
2、安装在支架上的圆形风管应设托座。
3、风管穿出屋面外应设置防雨罩。
4、输送易产生冷凝水的风管,应按设计要求的坡度安装。风管底部不能有纵向接缝,如有接缝应用密封处理。
5、钢板风管与砖、混凝土风道的插接应顺应气流方向,风管与风道结合面必须进行密封处理。
6、保温风管的支、吊架宜设在保温层外部,并不得损坏保温层。
7、送风管和与总管采用垂直插接时,接口处应设置导风调节装置。
(七)风管的严密性检验
风管安装完毕后,应按系统压力等级进行严密性检验,漏风量应符合国家规范《通风与空调工程施工质量验收规范》GB50243中的要求,系统的严密性检验应符合GB50243规范附录A漏光法检测和漏风量测试的规定。低压系统的严密性检验宜采用抽检,抽检率为5%且抽检不少于一个系统。在加工工艺及漏光检测不合格时,应按规定的抽检率做漏风量测试。中压系统的严密性检验,应在严格的漏光检测合格条件下,对系统风管漏风量进行抽检,抽检率为20%,且抽检不少于一个系统。
高压系统应全数进行漏风量测试。
(八)成品保护
1、安装完的风管要保证表面光滑洁净,室外风管应有防雨、防雪措施。
2、风管伸入结构风道时,其末端应安装上钢板网,防止系统运行时,杂物进入金属风管内。金属风管与结构风道缝隙应封堵严密。
3、风管穿越沉降缝时应按设计要求加设套管,套管与风管的间隙用填料(软质)封堵严密。
4、运输和安装不锈钢,铝板风管时,应避免产生刮伤表面的现象,安装时,尽量减少与铁质物品接触。
5、运输和安装阀件时,应避免由于碰撞而产生表面和叶片变形。露天堆放应有防雨、防雪措施。
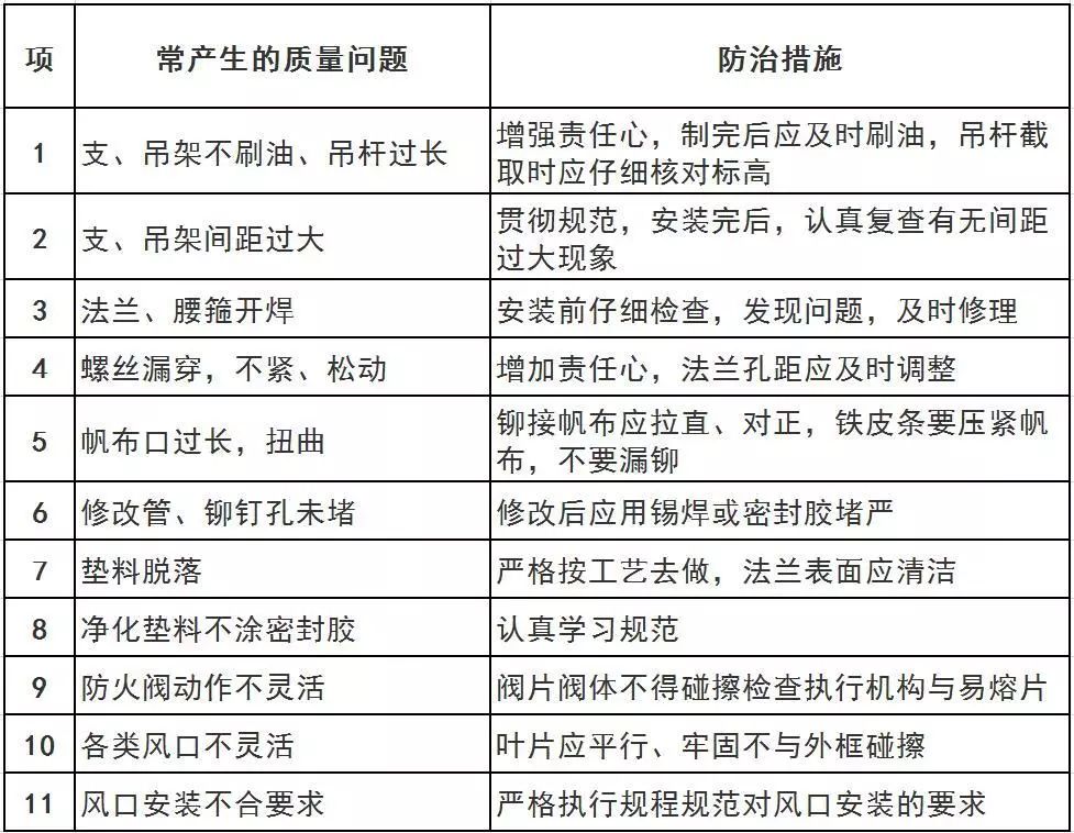
应注意的质量问题
表6-27 风管与部件安装应注意的质量问题


