一、商业综合体项目的机电安装工程施工管控要点
商业综合体项目的机电安装工程较为复杂,其实施效果直接关系到商业项目的使用功能。
施工准备:
在进行机电安装施工之前,必须进行充分的准备工作。首先,施工方应与设计方进行充分的沟通,了解设计方案和要求。其次,施工方应对施工现场进行全面的勘察和评估,了解施工环境和条件。同时,施工方还应制定详细的施工计划和施工方案,明确工期和责任分工。机电安装施工完成后,施工方应进行质量验收和调试。施工方应按照设计方案和要求,对安装的设备和系统进行检查和测试,确保其正常运行和满足要求。
系统安装:
商业项目的机电安装工程主要包括以下几个系统:消防系统、空调系统、强电系统、电梯系统、热力系统等。
对于机电安装工程总的控制要点可分为三大部分:首先是设计阶段,应按要求时间提供高质量的施工图纸。为了加快进度,可先提供系统图纸和主要设备清单,以满足设备招标工作;其次是施工阶段,在全面施工前应进行所有机电图纸的综合会审工作,详细划分不同施工单位施工界面,编制各工种施工顺序和进度计划并严格实施;然后是调试验收阶段,所有机电系统均要根据自身特性编制分阶段调试计划和质量验收标准。
以下为安装施工要点梳理:

一、从施工工序/流程角度,商业综合体机电安装工程施工要点主要包括以下几个方面:
总工序为:先安装管道,再各专业系统设备、装置安装,最后系统检查调试。以下详述。
1、管道安装:
管道安装是机电安装中的重要环节,包括给排水、暖通水管、风管、电气线管等。需要确保管道走向合理、美观,并考虑到日后的维修和保养。对于给水管道、排水管道等,要按照相应的规范进行安装,确保其安全性和可靠性。
2、电气安装:
2.1 施工注意点
商场中的电气设备较多,安装过程中要特别注意电线、电缆的排列整齐和绝缘良好。配电箱、开关等电气设备的安装要牢固、位置合理,方便日后的使用和维护。
(1)商铺分割,面积与数最,此类前置条件越早确定越好,否则从楼层配电间到商铺内得出线开关、电缆、商铺内配电箱位置就很难定下来。
(2)招商过程中商家不懂电气需求,往往将所有设备负荷进行简单罗列累加作为电力负荷需求,将电力负荷需求提出很高要求,电气专业应要求商家提供其设备负苟清单,协助商家确定最终运行电力负荷,在此基础上配置相应电缆与开关,通过合理得配比可以有效减少初期投入与长期商业运行得需要。此工作繁瑣而艰巨。
(3)冷冻机房等大型负荷设备用房应靠近变电所〔负荷中心),已达到诚少母排或大电缆等管线得投资。
(4)配电房、电梯机房、电信机房、消防控制中心得土建基础、管沟、隔墙、排水、除湿等工艺与设能得配合与工期,要及时知会机电专业,为高低压配电设备及变压器得到货就位提供便利。
(5)高负荷集中供电可考虑利用电力母排,电力母排得供电安全性高于多拼电缆,经济投入也与多拼电缆相差不大,尽量采用母排。
(6)由于设备以及运行得独特性冷冻机房设备的BA控制应由空调单位来实施或主导。
(7)一些细节考虑:1)大空间区域得活动负荷如何做到提前激设并具有隐蔽性:2)LED屏得专线负荷如何提前确定与敷设:3)室外停车导视得用电如何提前确定与敷设:4)商管用房、消防控制中心、地下室广告灯箱、外立面广告灯箱、外立面泛光、擦窗机、商业接待中心、地插等负荷得合理分布,5)一层中亭服务台、展示台电源预留等。
(8)屋顶诸多设备得防雷接地得动态变化·各业态报警与联动系统就是香合
用,就是否分开?需要提前确定好。
2.2 强电系统施工
(1)强电系统分为高压系统和低压系统。高压系统首先要由设计院根据业态要求和项目实际条件编制初步高压供电方案,与当地电力管理部门沟通协商,以获取最佳供电方案,并完成高压供电设备的选型设计以及高压配电配电房间的土建设计图纸。建议此图纸最迟应在群楼结构封顶前提供。
(2)在获得上述图纸后立即进行高压设备的招标工作,30日内完成,高压供电设备一般供货周期约45天。总包单位与此同时完成高压配电房间的土建施工工作。

(3)低压系统的设计图纸最迟应在主体结构出±0.00前获得。随后进行低压设备的招标工作,30日完成。管线预埋工作随结构施工和砌筑工程同步进行,相关低压设备应在内装修施工单位进场前安装就位。
(4)施工临时用电可以用于各机电设备的单机试运行和独立系统的调试工作。但正式供电的工作应在消防联动工作开展前完成,以满足联动调试要求。

3、暖通安装
3.1 施工注意点
(1)通向外立面得排风口、新风口、排烟口需与外立面设计相配合,暖通图上应标明风口标高、尺寸,以便于幕墙设计单位进行美化设计,防止不必要得后期整改损失:老板们不会瞧冷冻机房,不会瞧变电所、不会瞧消防水泵房、不会瞧水箱间,老板们永远只瞧外立面、装饰面、第五立面(屋顶)、绿化景观面,所以要特别关注机电与美观得配合,才能更好得出彩头。
(2)各个区域楼梯间、前室得正压送风口应注意与土建墙体得定位。
(3)地下室排烟机房的风管敷设标高不能小于2.300m。
(4)屋面得排烟井道、正压送风井道、新风井道、排风井道应在施工阶段互相核对,不允许出现大型洞口漏预留情况得发生.新风井道很重要,过渡季节才会知道。
(5)屋面暖通设备占到90%以上,新风与排风、新风与排油烟、排油烟与冷却塔、排油烟与燃气管、排烟与正压送风口之间得距离应该保持合理间距。建议对屋面所有设备管线进行图纸综合,以合理布置所有设备与管线之间得合理关系。并确保合理得人行通道。
(6)在机房内得设备、在管道井内得风管应顺应土建施工得进度,进行先期施工到位,以免造成不必要得拆墙、砸墙、打墙,如新风管、落地式空调箱、排烟风机等.这个要求暖通施工要尽早确定。
(7)综合管线得布置,卷帘、给排水管道、空调管道、电气管道提倡同步施工。
(8)餐饮业态关系到与排油烟管道相关得土建井道、排油烟设计得合理性。否则结构加固、排烟不畅、配电改造之类得事情发生在所难免:排油烟机组容量得核算必须准确无误,毕竞运营后没机会再进行改造了。
(9)任何暖通设备得修改均可能引起配电、BA、报警与联动得修改,因此要最大程度地确保设备无误。
(10)装修造型就是老大,不过机电也绝不做老小,因为我们就是设备大专业,管道最大,用电量最大,任何有损效果得事情必须提前杜绝
(11)管线尽量避免穿越公共通道,商铺内空间才能走大管道。
(11)桥架一般先施工,电缆放满后,它就是十足得老大,不要想着动它。
(12)大型设备如何落位很重要,也就是重大风险源,应提前研究设备得进场得路径,门洞尺寸够不够,吊装风险如何规避,如何减少吊装费用,乌龙事件不能出现,吊装孔钢筋割了没、吊装孔尺寸够么,设备重量就是多少等必须提前考虑清楚,否则设备到了只能干瞪眼。
(13)塔吊请不要布置在暖通得设备机房内(变电所、冷冻机房、消防泵房等)!施工伸缩缝、后浇带史不要布置在机房内,否则结构主体不完工,机房没法做,只能干瞪眼,
(14)排油烟风机不要对若屋顶走到排风。
(15)燃气管井上屋面或上吊顶或下屋面需与外立面配合好。
(16)暖通专业作为设备大专业,它起到综合管线得作用,影响不同层高、不同区域各个管线得综合标高。
(17)排油烟机组等特殊设各:冷冻机房等设各机房中得主机、水泵、冷却塔等设备厂家产品不一,设备各用标注等可变性较大,斋提前定制,提高电气配电得适应性。
3.2 空调系统安装
(1)首先最迟应在主体结构出±0.00前得到全部空调系统施工图纸。然后对消防系统进行分解,按风系统、水系统进行分类,分别进行招标工作,确定施工单位。建议在主体结构出±0.00后30日内完成。
(2)空调工程随室内砌筑工程以及其它机电工程同时开始穿插进行。各系统除末端设备外的所有一次管线应在内装修单位进场前完成,同时水系统要完成打压试验、风系统要完成漏光试验。

(3)空调系统设备机房的砌筑工作应该优先完成,以满足空调机、风机等空调设备在内装修施工单位进场前安装就位。群楼屋面的空调设备、管线比较密集,其安装工作应与屋面保温工作同步穿插进行。建议屋面防水工程采用倒置法施工,在屋面机电设备安装完毕后进行。
(4)空调系统的末端设备与内装修工作同时穿插配合进行。应在内装修工程结束前,进行并完成各分系统的独立调试运行工作。然后进行联合调试工作,以达到设计指标。在空调系统的调试验收过程中,要重点关注热平衡调试和设备管线震动对使用功能的影响。

4、给排水安装
(1)室外管线以给排水占据主导,雨污水得管道大且多,且需要平衡标高,在进行缘合管线设计时,应严格把关图纸得设计质量,其中得雨污水与道路设计可以作为施工图使用。给排水专业应平衡室外管线得走向,成为室外管线工程得领头羊。
(2)不要将又粗又黑得柔性机制、PE排水、雨水立管立在透明幕墙内得立柱得正面,老板不满意,商家也不满意。
(3)不要将虹吸雨水得粗大水平管横穿影院放映夹层,放映设备昂贵,很危险,承担不起.屋面虹吸天沟得位置,排水。
(4)平面修改时,请不要将卫生间布置在餐饮、高档服装店上方。
(5)招商时,请尽量先招租、先进场用水多得商家,排水多、地沟多、地漏多。如果下一层进场装修,上一层还没穿河打洞设置地漏、做防水,大神也搞不定了。
(6)应尽早确定屋面、楼层、地下室设备得尺寸,以便于确定土建设备基础的位置、尺寸,在土建防水制作前浇筑设各基础,设备基础应提供留足高度,防止防水保温制作后设备基础高度不够。应充分考虑设备基础得尺寸与高度,以减少局部荷载.
(7)屋顶水箱荷载大,提醒结构校核荷载。
(8)雨水回用设计,尽早确定好使用部位,面积、设各落位、用电量
(9)业态不确定,给水设计比较困扰,废水立管设置更抓狂,油水分离装置布置无法确定,穿墙套管定位无法实施,
(10)提醒喷淋主管、消火栓主管、消防炮主管请走商铺内。
(11)喷头形式得确定,在施工前需要与消防部门充分沟通,采用上下喷、就是否快速响应、可否隐蔽型均需要提前沟通。
(12)屋顶尽量不要反梁,会严重影响屋顶排水通畅。
(13)在机房内得设各,先期施工到位,以免造成不必要得拆墙、亚墙、打墙。如水箱,油水分离装置等。
(14)特殊餐饮、特殊用水商铺,需提前规划,香则商务谈判时会遭遇管径不够得尴尬.
(15)建议太阳能热水系统加以利用,这样可以诚少用电与燃气消耗,进而减少能耗。

5、消防系统及设施安装:
商场中的消防设施对于保障人员安全至关重要。安装过程中要遵循消防规范,确保灭火器、消防栓等消防设施的位置合理、使用方便。火灾自动报警系统的安装要确保准确、可靠。
5.1 首先尽快获得消防报建审批文件是关键点。需要项目公司设计部与消防建审部门加强沟通,必要时要进行消防功能化分析。建议最迟在结构出±0.00前完成,并提供消防施工图纸。
5.2 在得到消防施工图纸后,对消防系统进行分解,按电、水、排烟、土建系统进行分类,分别进行招标工作,确定施工单位。建议在主体结构出±0.00后30日内完成。

5.3 消防工程随室内砌筑工程以及其它机电工程同时开始穿插进行。各系统除末端设备外的所有一次管线应在规定的内装修单位进场前完成,同时水系统要完成打压试验、风系统要完成漏光式验。土建施工单位的防火卷帘也应同时安装完毕。
5.4 消防系统的末端设备与内装修工作同时穿插配合进行。应在内装修工程结束前,进行并完成各分系统的独立调试运行工作。
5.5 在内装修工程和其它机电工程完成后,组织进行消防联动调试工作。并请专业消防检测复检,合格后报当地消防部门验收。

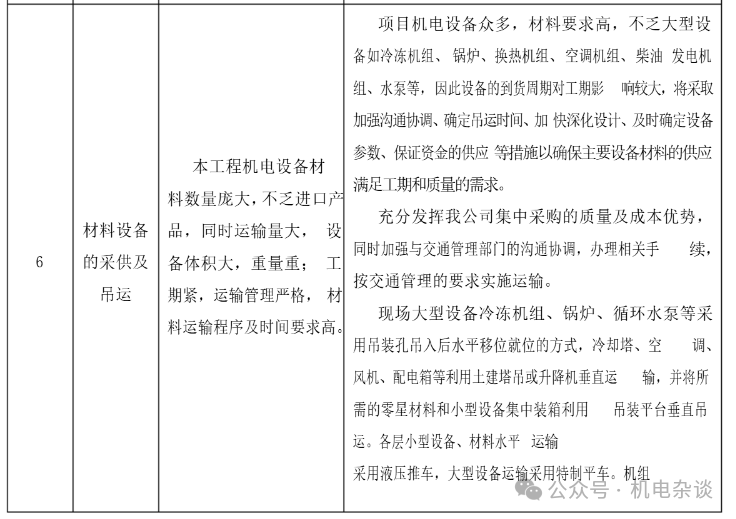
6、大型设备安装:
施工流程与要点:
1)施工前的准备工作
大型机电设备的安装施工是一项复杂而精细的工作,施工前的准备工作至关重要。首先,需要进行现场勘察和测量,以确定设备的大小、重量和最佳安装位置。同时,还需要详细了解设备的特点和工作原理,为后续的施工工作做好准备。其次,需要制定详细的施工方案,包括施工流程、材料准备和人员安排等。最后,要确保施工现场的安全环境,包括消防设施、防护措施和人员培训等。
2)机电设备的搬运和安装
机电设备的搬运和安装是安装施工的重要环节。在搬运过程中,需要根据设备的特点和重量选择合适的起重设备,并在搬运过程中保持设备的平稳和安全。在安装过程中,要根据设备的安装要求进行调整和固定,确保设备的稳定性和安全性。同时,还需要注意设备之间的连接和配线,确保设备能够正常运行。
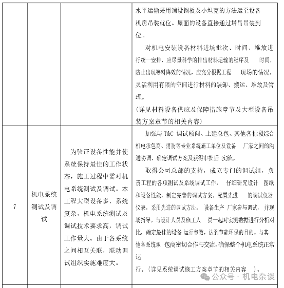
3)设备的接线和测试
大型机电设备的接线和测试是安装施工的关键步骤。在接线过程中,需要根据设备的电气图纸进行接线,并进行绝缘检测和接地处理,确保设备的电气安全。在测试过程中,要对设备进行功能测试和负载测试,确保设备能够正常工作和满足工程要求。同时,还需要进行设备的校准和调试,以确保设备的性能和精度。
4)设备的调试和运行
在设备接线和测试完成之后,需要对设备进行调试和运行。在调试过程中,需要对设备进行各种参数的调整和校正,以确保设备能够正常运行和满足工程要求。
在运行过程中,要对设备进行实时监测和控制,以确保设备的稳定性和安全性。同时,还需要对设备进行定期的维护和保养,以延长设备的使用寿命和提高设备的可靠性。
7、电梯系统
7.1 商业综合体的电梯系统是比较繁杂的,可以分为扶梯、客用直梯、货用直梯、液压货梯、观光直梯等。
7.2 电梯基坑和井道的土建施工图纸应与主体结构的底板结构图纸同时提供。电梯的选型和各项技术指标应在主体结构出±0.00前完成,以满足电梯招标工作。

7.3 由于商业综合体的电梯系统种类繁杂而且数量众多,应编制电梯进场安装计划。扶梯与商业部分的砌筑工程同步进行、直梯在井道砌筑完成后进行,所有电梯安装就位工作应在内装修施工单位进场前完成,调试工作应在内装修工程结束前完成。如果有超市业态,为其配属的货用电梯安装、调试工作应在超市自装修进场前完成。
7.4 在所有电梯进场前均必须提前进行电梯安装单位和总包单位的井道、机房验收和场地移交工作,同时项目公司要按合同向电梯安装单位提供稳定的安装调试电源。电梯在经过安装调试并达到使用条件后,将被用于后期的装修工作中的垂直运输工作。项目公司要及时组织相关单位落实电梯移交、使用、维护、以及损坏后赔偿等工作。
7.5 电梯在运行调试完成后,由电梯安装公司报当地技术监督局进行验收工作,合格后到建筑质量监督部门进行备案。完成运行调试的电梯要参与消防联动调试、验收工作。

8、热力系统
8.1 热力系统首先要由设计院根据业态要求和项目实际市政条件,编制供热方案、提供换热设备清单和热力系统施工图纸。建议在主体结构出±0.00前完成。
8.2 在得到换热设备清单和热力系统施工图纸后,进行换热设备招标工作,在30日内完成。同时总包单位进行热力站土建工程的施工。
8.3 热力系统管线施工与砌筑工程以及其它机电工程同步施工。在内装修单位进场前完成,同时水系统要完成打压试验。
8.4 热力系统在正式供热前,要进行打压实验和管道冲洗工作。在热力系统与空调系统以及其它末端散热设备联接、调试合格后,正式供热。

9、施工后的验收与维护:
施工完成后,需要进行严格的验收工作,确保所有设备都按照要求安装到位,运行正常。验收合格后,还需要定期对商场机电设备进行维护和保养。
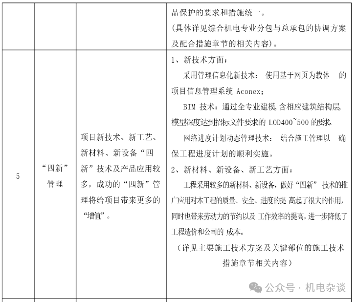
10、BIM技术的应用:
在大型商业综合体的机电安装中,BIM技术的应用也非常重要。通过使用Revit等专业软件进行深化设计,可以提高设计精度和施工效率。BIM技术还可以帮助协调各专业承包单位的工作,确保界面接口的准确性和一致性。
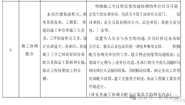
11、综合管理:
商业综合体的机电系统设计需要考虑多个功能区域的需求,如零售、餐饮、娱乐等。需要根据建筑面积和业态估算用电需求、空调负荷、供排水需求和消防需求,确保系统的合理配置和高效运行。

二、商业综合体项目机电安装,主要的10个关键部位/环节
1、深化设计及BIM管线综合;
2、柴油发电机房、泵房、空调机房等各专业系统机房的安装及调试:
3、样板区/层的安装;
4、公共走道、管沟、管井等管路集中部位的管线综合排布;
5、大型设备的运输及吊装;
6、提前开业区的调试、相关系统的衔接及系统运行的保障;
7、确保专业机电系统安装及调试以及所采取的专项技术措施:
8、成品保护;防火封堵;
9、声学控制;
10、在机电总包或调试顾问的统一管理下实施电气、暖通、给排水等各专业系统的调试及总体联动调试。

三、商业综合体机电安装工程施工重点、难点及应对措施
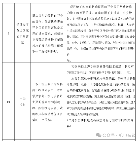
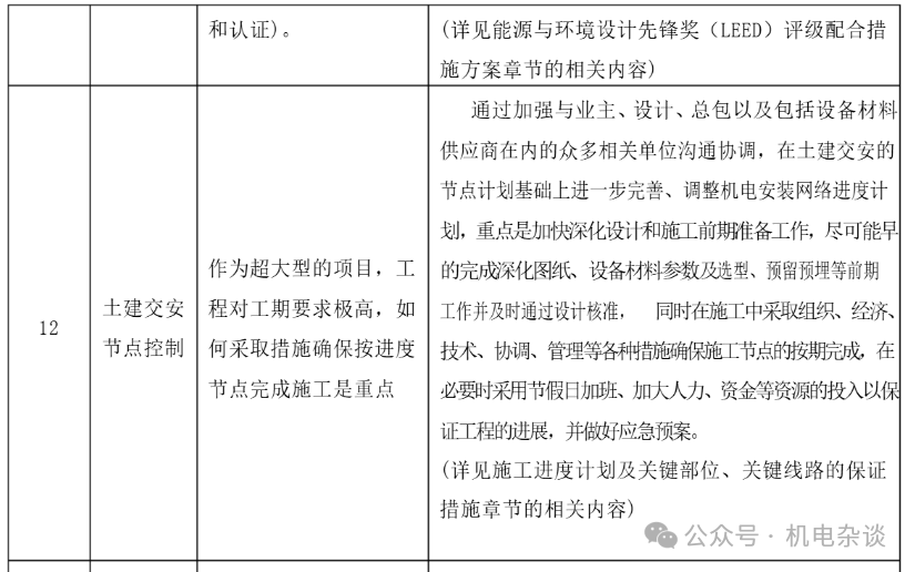
1、工程重点及难点
针对商业综合体工程机电安装的特点和要求,通常将下面几点作为施工管理重点及难点,采取相应的措施。下面以某商综项目为例,分享该项目施工前对机电安装施工重难点的针对性整理,见下表。
某商综项目投标阶段的机电安装工程重难点分析及相应对策列表:
(源自网络资料,仅引用说明问题)













