灯具的距高比:GB/T 31831-2015《LED室内照明应用技术要求》,6.1.2:LED灯具的最大允许距高比:
LED平板灯的距高比:GB/T 31831-2015《LED室内照明应用技术要求》,6.3.4:LED平面灯具的最大允许距高比不应小于1.1。
高度强条:GB55024-2022《建筑电气与智能化通用规范 》4.5.4:当正常照明灯具安装高度在2.5m及以下,且灯具采用交流低压供电时,应设置剩余电流动作保护电器作为附加防护。疏散照明和疏散指示标志灯安装高度在2.5m及以下时,应采用安全特低电压供电。
教育建筑
JGJ 310-2013《教育建筑电气设计规范》8.2.11:避免将灯具安装在干扰区内,教室照明灯具与桌面的垂直距离不小于1.7m;
书库JGJ 310-2013《教育建筑电气设计规范》8.4.5:珍善本书库照明宜采用隔紫外线灯具或无紫外线光源的灯具,灯具与图书等易燃物的距离应大于0.5m;
商店建筑GB/T 31831-2015《LED室内照明应用技术要求》,A.3.5:A.3.5橱窗照明用 LED 灯具,宜为带格栅或漫射型灯具。当采用带有遮光格栅的灯具并安装在橱窗顶部距地高度大于3m时,灯具遮光角不宜小于30°;如安装高度低于3m,则灯具遮光角不宜小于45°。
高大空间和室外场所:GB 51348-2019《民用建筑电气设计标准》24.3.3:高大空间和室外场所的光源选择应与其安装高度相适应;灯具安装高度不超过8m的场所,宜采用单灯功率较大的直管荧光灯,或采用陶瓷金属卤化物灯以及LED灯;灯具安装高度超过8m的室内场所宜采用金属卤化物灯或LED灯;灯具安装高度超过8m的室外场所宜采用金属卤化物灯、高压钠灯或LED灯;
博览建筑GB/T 31831-2015《LED室内照明应用技术要求》,A.6.4:灯具安装高度大于8m的展厅的一般照明宜采用窄配光LED灯具。
工业建筑GB/T 31831-2015《LED室内照明应用技术要求》,A.7.2:

室外壁灯:CJJ 89-2012《城市道路照明工程施工及验收规程》8.5.1:墙灯安装高度宜为3m~4m,灯臂悬挑长度不宜大于0. 8m。
悬索吊灯:CJJ 89-2012《城市道路照明工程施工及验收规程》8.5.4:道路横向或纵向悬索吊灯安装高度不宜小于6m,且应符合下列规定:
嵌入式路灯:CJJ 89-2012《城市道路照明工程施工及验收规程》8.5.5:高架路、桥梁等防撞护栏嵌入式路灯安装高度宜在0.5m~0.6m,灯间距不宜大于6m,并应满足照度(亮度)、均匀度的要求。
居住区路灯:CJJ 45-2015《城市道路照明设计标准》,5.2.14:居住区人行道路照明灯具的安装高度不宜低于3.5m。不应把裸灯设置在视平线上;
单挑灯、双挑灯:CJJ 89-2012《城市道路照明工程施工及验收规程》8.3.1:单挑灯、双挑灯的安装高度宜大于或等于6m,小于15m;庭院灯安装高度宜小于6m。
杆上安装路灯:CJJ 89-2012《城市道路照明工程施工及验收规程》8.4.1:杆上安装路灯悬挑1m及以下的灯安装高度宜为4~5m;悬挑1m以上的灯架,安装高度宜为6m;设路灯专杆的,悬挑长度和安装高度应根据设计要求确定。
道路、广场照明:08D800-4《民用建筑电气设计与施工照明控制与灯具安装》,12页:

路灯:CJJ 45-2015《城市道路照明设计标准》,5.1.3:灯具的配光类型、布置方式与灯具的安装高度、间距的关系:

夜景照明灯具:JGJ/T 163-2008《城市夜景照明设计规范》7.0.2:居住区和步行区的夜景照明设施应避免对行人和非机动车人造成眩光。夜景照明灯具的眩光限制值应满足表7.0.2-3的规定。
足球场:JGJ 153-2016《体育场馆照明设计及检测标准》6.2.2 :足球场灯具布置应符合下列规定:无电视转播时:1)采用场地两侧灯杆布置方式时,灯具不宜布置在球门中心点沿底线两侧10°的范围内,灯杆底部与场地边线之间的距离不应小于4m,灯具高度宜满足灯具到场地中心线的垂直连线与场地平面之间的夹角不小于25°;2)采用场地四角布置方式时,灯杆底部到场地边线中点的连线与场地边线之间的夹角不宜小于5°,且灯杆底部到底线中点的连线与底线之间的夹角不宜小于10°,灯具高度宜满足灯拍中心到场地中心的连线与场地平面之间的夹角不小于25°;有电视转播时:2)采用场地四角布置方式时,灯杆底部到场地边线中点的连线与场地边线之间的夹角不应小于5°,且灯杆底部到底线中点的连线与底线之间的夹角不应小于15°,灯具高度应满足灯拍最低一排灯具到场地中心的连线与场地平面之间的夹角不应小于25°(图6.2.2-6)。3)采用混合布置时,灯具的位置及高度应同时满足两侧布置和四角布置的要求。
网球场:JGJ 153-2016《体育场馆照明设计及检测标准》6.2.4:网球场灯具布置应符合下列规定:灯具的安装高度应满足图6.2.4-2的要求,比赛场地灯具高度不应低于12m,训练场地灯具高度不应低于8m。
曲棍球场:JGJ 153-2016《体育场馆照明设计及检测标准》6.2.6 :曲棍球场灯具布置应符合下列规定:1.使用两侧灯杆布置方式时灯具高度宜满足灯具到场地中心线的垂直连线与场地平面之间的夹角不小于25°。2.采用四角布置时,灯具的位置应满足图6.2.6-2的要求,灯杆应布置在阴影范围内,灯具高度宜满足灯具到场地中心的连线与场地平面之间的夹角不小于25°;3. 采用场地两侧马道布置时,灯具的高度宜满足灯具到场地中心线的垂直连线与场地平面之间的夹角不小于25°;
棒球场:JGJ 153-2016《体育场馆照明设计及检测标准》6.2.7:棒球场灯具布置应符合下列规定:灯杆高度宜满足灯具瞄准角不大于70°
垒球场:JGJ 153-2016《体育场馆照明设计及检测标准》6.2.8:垒球场灯具布置应符合下列规定:3 灯杆高度宜满足灯具瞄准角不大于70°。
橄榄球场:JGJ 153-2016《体育场馆照明设计及检测标准》6.2.9:橄榄球场灯具布置应符合下列规定:灯杆高度宜满足灯拍中心到场地中心的连线与场地平面之间的夹角不小于25°;
高尔夫球场:JGJ 153-2016《体育场馆照明设计及检测标准》6.2.11 :高尔夫球场灯具布置应符合下列规定:1 发球台、球道灯杆高度不宜低于15m,果岭灯杆高度不宜低于18m;10.3.13 水下照明灯具上口宜布置在水面下0.3~0.5m,灯具间距宜为2.5~3.0m(浅水池)和3.5~4.0m(深水池)。灯具应为防护型,并有可靠的安全接地措施。
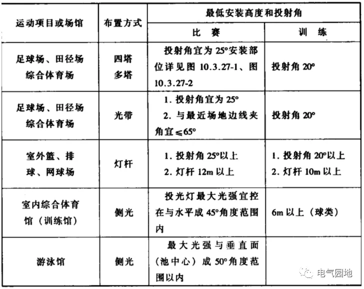
体育建筑的照明:JGJ31-2003《体育建筑设计规范》10.3.12:体育建筑的照明灯具最低安装高度和光束投射角,宜符合表10.3.12规定。

水下照明:JGJ31-2003《体育建筑设计规范》10.3.13 :水下照明灯具上口宜布置在水面下0.3~0.5m,灯具间距宜为2.5~3.0m(浅水池)和3.5~4.0m(深水池)。灯具应为防护型,并有可靠的安全接地措施。

