本资料原版为238页,本文篇幅所限仅可展示10页,如需原版请点击【免费直接下载】
说明:如您有夸克网盘,可点击以上链接后,登录后保存即可!若没有夸克网盘,可点击以上链接,按照提示下载、注册网盘即可,注册之后再点击以上链接保存。
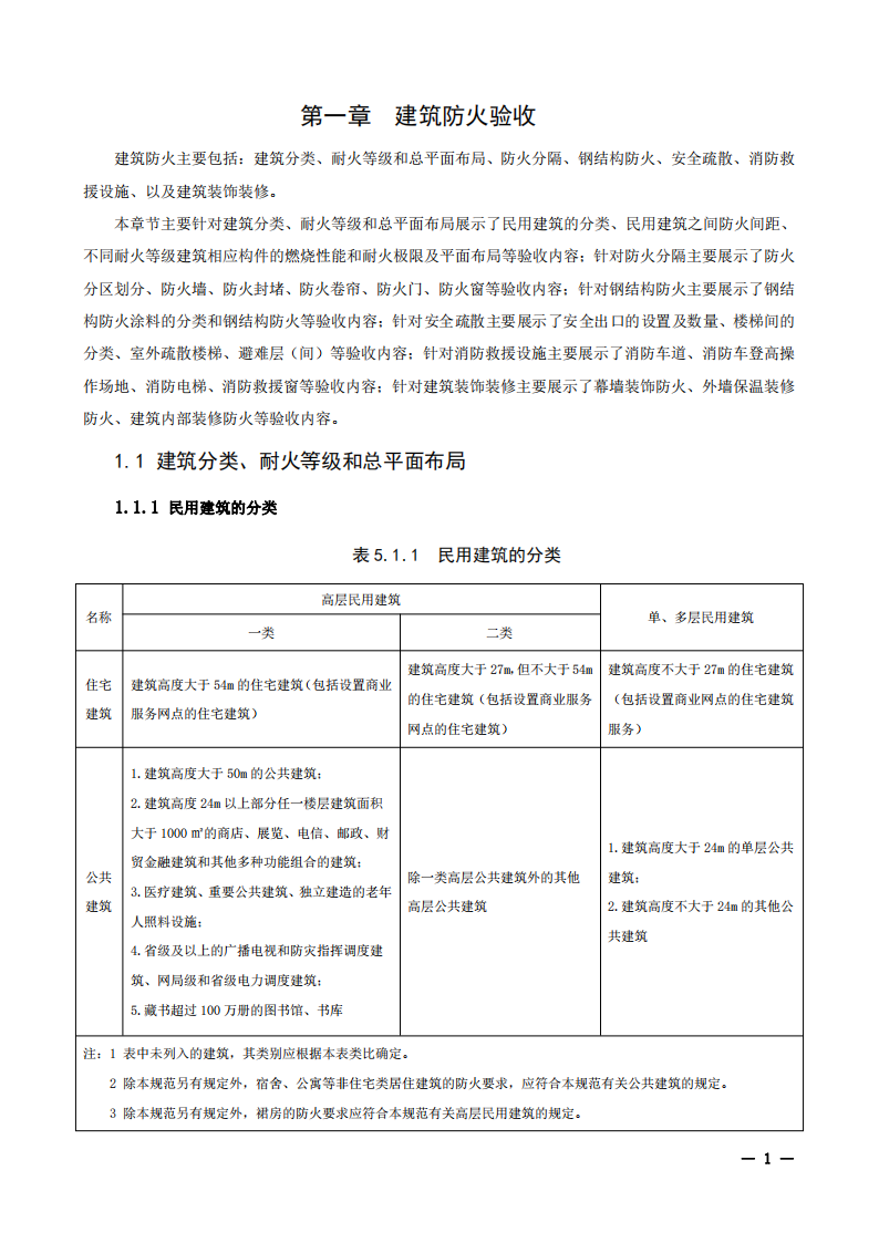
《图集》共分五章,主要内容包括:常见民用建筑的建筑防火验收、防烟排烟系统、通风空气调节和供暖系统验收、建筑电气消防系统、火灾自动报警系统验收、建筑灭火设施器材验收及部分典型建筑类型特殊规定等。《图集》内容主要依据国家规范、标准中常见的强制性条文、设备标准中主要参数等内容,坚持问题导向,以当前我区消防验收中常见问题为主,以图解的形式向读者展示规范、标准正确做法和部分工程错误做法的实例照片,供大家学习参考。
另外,《图集》引用的有关规范、标准,如有修订,应以国家最新规范为准。《图集》涉及到有关产品标准内容的,在验收工作中应以实际工程设计内容和相关国家规范、标准的规定为主要参考依据,不宜全部视为强制性的条款执行。


