

浙江省消防协会关于浙江省消防技术服务成本核算意见书和技术评审结论书的公告
为回应广大会员呼声,加强行业自律,破解行业恶性低价竞争的“顽疾”,去年以来,我协会专门委托第三方价格鉴证机构开展浙江省消防技术服务成本核算项目。
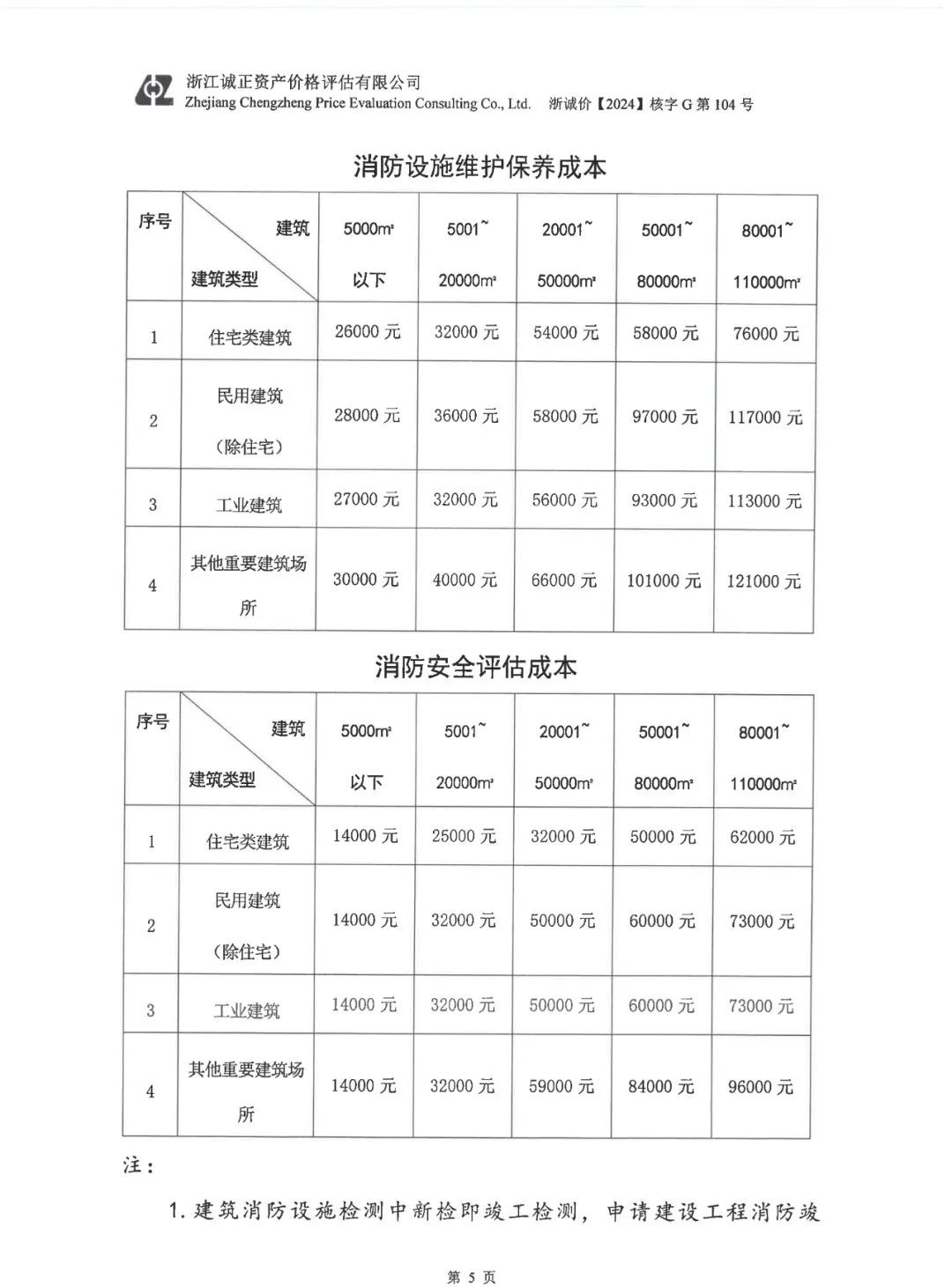
第三方价格鉴证机构在协会消防技术服务分会的配合下,经过持续数月的实地勘察、市场调查、座谈讨论,对省内典型消防设施检测、消防设施维护保养和消防安全评估项目技术服务的成本进行分析、测算,形成了《浙江省消防技术服务成本核算意见书》。
2024 年 7 月,浙江省价格协会组织行业专家召开浙江省消防技术服务成本核算项目技术评审会,对成本核算意见书的规范性、合理性、有效性进行了评审,认为成本核算思路正确,调查充分,数据引用合理规范,最终出具的结果正确。
消防技术服务成本核算项目的推出,是与中共中央政治局在今年 7 月 30 日会议上分析研究当前经济形势,部署下半年经济工作时,所强调的“要强化行业自律,防止‘内卷式’恶性竞争”精神是吻合的,将有助于规范行业发展,遏制恶性低价竞争现象提供必要的参考。经本会第十四次会长办公会议审议通过,现将《浙江省消防技术服务成本核算意见书》和《关于浙诚价【2024】核字 G 第 104 号成本核算意见技术评审结论书》向社会公告。
2.《关于浙诚价【2024】核字 G 第 104 号成本核算意见技术评审结论书》

受贵协会的委托,对浙江省消防技术服务成本进行核算,以了解标的项目公允合理的服务成本,具体情况综述如下:
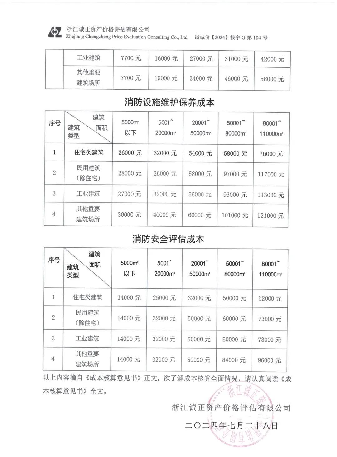
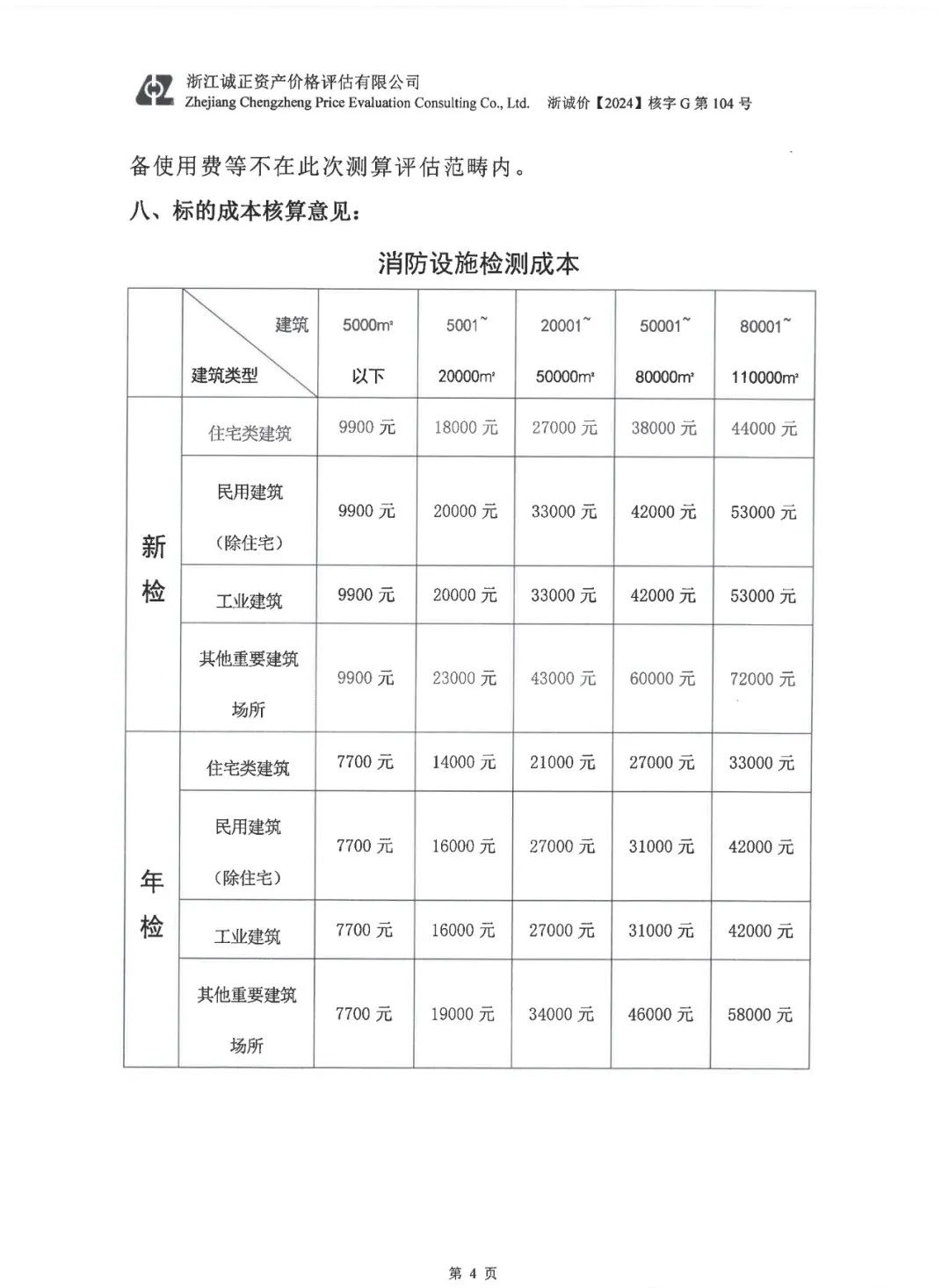
受理委托后,本机构鉴证人员对委托方提供的相关资料进行核实,以消防设施检测、消防设施维护保养、消防安全评估的项目作为本次成本核算标的基础信息。本次成本核算方法采用市场法、成本法,对在基准日时期的标的成本进行市场价格调查,以相同或相类似可参照的标的在基准日时的市场成本调查数据为核算的基础数据,通过对构成标的成本的相关要素(项目类别、人力成本)和影响标的成本的有关因素进行综合分析、测算,得出标的合理的成本
















