火灾自动报警系统按其组成部分消防功能的不同,细分为火灾探测报警系统、消防联动控制系统、可燃气体探测报警系统及电气火灾监控子系统。
注:1.散装粮食仓库、原煤仓库可不设置火灾自动报警系统。
2.除住宅建筑的燃气用气部位外,建筑内可能散发可燃气体、可燃蒸气的场所应设置可燃气体探测报警装置。
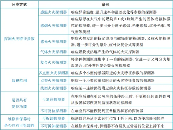
(1)对不同高度的房间,可按下表选择点型火灾探测器。
注:表中A1、A2、B、C、D、E、F、G为点型感温探测器的不同类别,其具体参数应符合相关规定。
①饭店、旅馆、教学楼、办公楼的厅堂、卧室、办公室、商场、列车载客车厢等。
2)符合下列条件之一的场所,不宜选择点型离子感烟火灾探测器:
3)符合下列条件之一的场所,不宜选择点型光电感烟火灾探测器:
1)符合下列条件之一的场所,宜选择点型感温火灾探测器;且应根据使用场所的典型应用温度和最高应用温度选择适当类别的感温火灾探测器:
⑤厨房、锅炉房、发电机房、烘干车间等不宜安装感烟火灾探测器的场所。
⑦其他无人滞留且不适合安装感烟火灾探测器,但发生火灾时需要及时报警的场所。
2)可能产生阴燃火或发生火灾不及时报警将造成重大损失的场所,不宜选择点型感温火灾探测器;温度在0℃以下的场所,不宜选择定温探测器;温度变化较大的场所,不宜选择具有差温特性的探测器。
1)符合下列条件之一的场所,宜选择点型火焰探测器或图像型火焰探测器:
2)符合下列条件之一的场所,不宜选择点型火焰探测器和图像型火焰探测器:
③探测器的“视线”易被油雾、烟雾、水雾和冰雪遮挡。
3)探测区域内正常情况下有高温物体的场所,不宜选择单波段红外火焰探测器。
4)正常情况下有明火作业,探测器易受X射线、弧光和闪电等影响的场所,不宜选择紫外火焰探测器。
1)无遮挡的大空间或有特殊要求的房间,宜选择线型光束感烟火灾探测器。
2)符合下列条件之一的场所,不宜选择线型光束感烟火灾探测器:
④固定探测器的建筑结构由于振动等原因会产生较大位移的场所。
1)下列场所或部位,宜选择缆式线型感温火灾探测器:
2)下列场所或部位,宜选择线型光纤感温火灾探测器:
③需要监测环境温度的地下空间等场所宜设置具有实时温度监测功能的线型光纤感温火灾探测器。
④公路隧道、敷设动力电缆的铁路隧道和城市地铁隧道等。
3)线型定温火灾探测器的选择,应保证其不动作温度符合设置场所的最高环境温度的要求。
2)点型感烟、感温火灾探测器不适宜的大空间、舞台上方、建筑高度超过12m或有特殊要求的场所。
(2)灰尘比较大的场所,不应选择没有过滤网和管路自清洗功能的管路采样式吸气感烟火灾探测器。
注:区域系统组成中还可包括消防控制室图形显示装置和指示楼层的区域显示器。
(1)任意一台火灾报警控制器所连接的火灾探测器、手动火灾报警按钮和模块等设备总数和地址总数,均不应超过3200点,其中每一总线回路连接设备的总数不宜超过200点,且应留有不少于额定容量10%的余量。
(2)任意一台消防联动控制器地址总数或火灾报警控制器(联动型)所控制的各类模块总数不应超过1600点,每一联动总线回路连接设备的总数不宜超过100点,且应留有不少于额定容量10%的余量。
火灾自动报警系统总线上应设置总线短路隔离器,每只总线短路隔离器保护的火灾探测器、手动火灾报警按钮和模块等设备的总数不应大于32点。总线在穿越防火分区处应设置总线短路隔离器。
(1)应设置在消防控制室内或有人值班的房间和场所。
(2)安装在墙上时,其主显示屏高度宜为1.5m~1.8m,其靠近门轴的侧面距墙不应小于0.5m,正面操作距离不应小于1.2m。
(3)落地安装时,其底边宜高出地(楼)面100mm~200mm。
(4)设备的引入线缆应留有不小于200mm的余量。
(5)设备的主电源应直接与消防电源连接,不应使用电源插头。
1)在宽度小于3m的内走道顶棚上设置点型探测器时,宜居中布置。感温火灾探测器的安装间距不应超过10m;感烟火灾探测器的安装间距不应超过15m;探测器至端墙的距离,不应大于探测器安装间距的1/2。
2)点型探测器至墙壁、梁边的水平距离,不应小于0.5m。
4)点型探测器至空调送风口边的水平距离不应小于1.5m,并宜接近回风口安装。探测器至多孔送风顶棚孔口的水平距离不应小于0.5m。
2)一个探测区域内所需设置的探测器数量,应经计算确定。
3)在有梁的顶棚上设置点型感烟火灾探测器、感温火灾探测器时,应符合下列规定:
当梁突出顶棚的高度小于200mm时可不计梁对探测器保护面积的影响
当梁突出顶棚的高度为200~600mm时应按相关规定确定梁对探测器保护面积的影响和一只探测器能够保护的梁间区域的数量
当梁突出顶棚的高度超过600mm时被梁隔断的每个梁间区域应至少设置一只探测器
当被梁隔断的区域面积超过一只探测器的保护面积时被隔断的区域应按相关规定计算探测器的设置数量
当梁间净距小于1m时可不计梁对探测器保护面积的影响
4)锯齿形屋顶和坡度大于15°的人字形屋顶,应在每个屋脊处设置一排点型探测器。
5)房间被书架、设备或隔断等分隔,其顶部至顶棚或梁的距离小于房间净高的5%时,每个被隔开的部分应至少安装一只点型探测器。
1)探测器的光束轴线至顶棚的垂直距离宜为0.3~1.0m,距地高度不宜超过20m。
2)相邻两组探测器的水平距离不应大于14m,探测器至侧墙水平距离不应大于7m,且不应小于0.5m,探测器的发射器和接收器之间的距离不宜超过100m。
4)探测器的设置应保证其接收端避开日光和人工光源的直接照射。
5)选择反射式探测器时,应保证在反射板与探测器之间任何部位进行模拟试验时,探测器均能正确响应。
注:对于高度大于12m的场所,线型光束感烟火灾探测器的设置还应符合下列要求:
2.建筑高度不超过 16m 时,宜在 6m~7m 增设一层探测器。
3.建筑高度超过 16m 但不超过 26m 时,宜在 6m~7m 和 11m~12m 处各增设一层探测器。
1)探测器在保护电缆、堆垛等类似保护对象时,应采用接触式布置;在各种皮带输送装置上设置时,宜设置在装置的过热点附近。
2)设置在顶棚下方的线型感温火灾探测器,至顶棚的距离宜为0.1m。探测器的保护半径应符合点型感温火灾探测器的保护半径要求;探测器至墙壁的距离宜为1~1.5m。
1)非高灵敏型探测器的采样管网安装高度不应超过16m;高灵敏型探测器的采样管网安装高度可超过16m;采样管网安装高度超过16m时,灵敏度可调的探测器应设置为高灵敏度,且应减小采样管长度和采样孔数量。
2)一个探测单元的采样管总长不宜超过200m,单管长度不宜超过100m,同一根采样管不应穿越防火分区。采样孔总数不宜超过100个,单管上的采样孔数量不宜超过25个。
3)当采样管道采用毛细管布置方式时,毛细管长度不宜超过4m。
4)当采样管道布置形式为垂直采样时,每2℃温差间隔或3m间隔(取最小者)应设置一个采样孔,采样孔不应背对气流方向。
1)镂空面积与总面积的比例不大于15%时,探测器应设置在吊顶下方。
2)镂空面积与总面积的比例大于30%时,探测器应设置在吊顶上方。
3)镂空面积与总面积的比例为15%~30%时,探测器的设置部位应根据实际试验结果确定。
4)探测器设置在吊顶上方且火警确认灯无法观察到时,应在吊顶下方设置火警确认灯。
5)地铁站台等有活塞风影响的场所,镂空面积与总面积的比例为30%~70%时,探测器宜同时设置在吊顶上方和下方。
(1)每个防火分区或者楼层应至少设置一只手动火灾报警按钮。从一个防火分区内的任何位置到最邻近的手动火灾报警按钮的步行距离不应大于30m。
(2)手动火灾报警按钮宜设置在疏散通道或出入口处。
(3)当安装在墙上时,其底边距地高度宜为1.3~1.5m,且应有明显的标志。
(1)每个报警区域宜设置一台区域显示器(火灾显示盘);宾馆、饭店等场所应在每个报警区域设置一台区域显示器。当一个报警区域包括多个楼层时,宜在每个楼层设置一台仅显示本楼层的区域显示器。
(2)区域显示器应设置在出入口等明显和便于操作的部位。当安装在墙上时,其底边距地面高度宜为1.3~1.5m。
(1)火灾声、光警报器的设置应满足人员及时接受火警信号的要求,每个报警区域内的火灾警报器的声压级应高于背景噪声15dB,且不应低于60dB。
(2)在确认火灾后,系统应能启动所有火灾声、光警报器。
(4)具有语音提示功能的火灾声警报器应具有语音同步的功能。
(5)火灾光警报装置不宜与消防应急疏散指示标志灯具安装在同一面墙上,确需安装在同一面墙上时,距离不应小于1m。
(6)采用壁挂方式安装时,底边距地面高度应大于2.2m。
(1)民用建筑内扬声器应设置在走道和大厅等公共场所。每个扬声器的额定功率不应小于3W,其数量应能保证从一个防火分区内的任何部位到最近一个扬声器的直线距离不大于25m,走道末端距最近的扬声器距离不应大于12.5m。
(2)在环境噪声大于60dB的场所设置的扬声器,在其播放范围内最远点的播放声压级应高于背景噪声15dB。
(3)客房设置专用扬声器时,其功率不宜小于1.0W。壁挂扬声器的底边距地面高度应大于2.2m。
(1)每个报警区域内的模块宜相对集中设置在本报警区域内的金属模块箱中。
(3)一个报警区域内的模块不应控制其他报警区域的设备。
(4)未集中设置的模块附近应有尺寸不小于10cm×10cm的标识。
(6)模块的连接导线应留有不小于150mm的余量。
(1)消防控制室图形显示装置应设置在消防控制室内。
(2)消防控制室图形显示装置与火灾报警控制器、消防联动控制器、电气火灾监控器、可燃气体报警控制器等消防设备之间,应采用专用线路连接。
(1)防火门监控器应设置在消防控制室内,未设置消防控制室时,应设置在有人员值班的场所。
(2)电动开门器的手动控制按钮应设置在防火门内侧墙面上,距门不宜超过0.5m,底边距地面高度宜为0.9~1.3m。
(1)火灾自动报警系统的传输线路应采用金属管、可挠(金属)电气导管、B1级以上的钢性塑料管或封闭式线槽保护。线缆在管内或槽盒内不应有接头或扭结。导线应在接线盒内采用焊接、压接、接线端子可靠连接。
(2)线路暗敷设时,应采用金属管、可挠(金属)电气导管或 B1级以上的刚性塑料管保护,并应敷设在不燃烧体的结构层内,且保护层厚度不宜小于 30mm 。
(3)线路明敷设时,应采用金属管、可挠(金属)电气导管或金属封闭线槽保护。矿物绝缘类不燃性电缆可直接明敷。各类管路明敷时,应采用单独的卡具吊装或支撑物固定,吊杆直径不应小6mm。
(1)火灾自动报警系统的供电线路、消防联动控制线路应采用燃烧性能不低于B2级的耐火铜芯电线电缆,报警总线、消防应急广播和消防专用电话等传输线路应采用燃烧性能不低于B2级的铜芯电线电缆。
(2)火灾探测器的传输线路,宜选择不同颜色的绝缘导线或电缆。正极“十”线应为红色,负极“一”线应为蓝色或黑色。同一工程中相同用途导线的颜色应一致,接线端子应有标号。
(1)火灾自动报警系统用的电缆竖井,宜与电力、照明用的低压配电线路电缆竖井分别设置。受条件限制必须合用时,应将火灾自动报警系统用的电缆和电力、照明用的低压配电线路电缆分别布置在竖井的两侧。
(2)火灾自动报警系统应单独布线,相同用途的导线颜色应一致,且系统内不同电压等级、不同电流类别的线路应敷设在不同线管内或同一线槽的不同槽孔内。
(3)采用穿管水平敷设时,除报警总线外,不同防火分区的线路不应穿入同一根管内。
(4)从接线盒、线槽等处引到探测器底座盒、控制设备盒、扬声器箱的线路,均应加金属保护管保护。当采用可弯曲金属电气导管保护时,其长度不应大于2m。
(5)消防设备电源监控系统传感器输出回路的连接线应采用截面积不小于1.0mm2的双绞铜芯导线,并应留有不小于150mm的余量。
(6)防火门监控模块至电动闭门器、释放器、门磁开关等现场部件之间连接线的长度不应大于3m。
(1)消防水泵、防烟和排烟风机的控制设备,除应采用联动控制方式外,还应在消防控制室设置手动直接控制装置。
(2)需要火灾自动报警系统联动控制的消防设备,其联动触发信号应为两个独立的报警触发装置报警信号的“与”逻辑组合。
注:根据《火灾自动报警系统施工及验收标准》GB 50166-2019 4.17.6,应使任一报警区域的两只火灾探测器,或一只火灾探测器和一只手动火灾报警按钮发出火灾报警信号,同时使消火栓按钮动作,消防联动控制器应发出控制消防泵启动的启动信号。
1)在防护区疏散出口的门外应设置气体灭火装置的手动启、停按钮,手动启动按钮按下时,气体灭火控制器应按时序执行以下操作:
③停止通风和空调系统及关闭设置在该防护区域的电动防火阀。
④控制防护区域开口封闭装置的启动,包括关闭防护区域的门、窗。
⑤启动气体灭火装置,气体灭火控制器可设定不大于30s的延迟喷射时间;启动设置在防护区入口处表示气体喷洒的火灾声光警报器。
2)手动停止按钮按下时,气体灭火控制器应停止正在执行的操作。
气体灭火装置启动及喷放各阶段的控制及系统的反馈信号应反馈至消防联动控制器。系统的联动反馈信号应包括下列内容:
1)气体灭火控制器直接连接的火灾探测器的报警信号。
1)加压送风口开启和加压送风机启动的联动触发信号:由加压送风口所在防火分区内的两只独立的火灾探测器或一只火灾探测器与一只手动火灾报警按钮的报警信号组成(“与”逻辑)。
2)联动控制:由消防联动控制器通过联动模块控制火灾层和相关层前室等需要加压送风场所加压送风口的开启;由消防联动控制器通过联动模块向防烟风机控制箱(柜)发出控制信号,由防烟风机控制箱(柜)联动控制防烟风机的启动。
①排烟口、排烟窗或排烟阀开启的联动触发信号:由同一防烟分区内的两只独立的火灾探测器的报警信号组成(“与”逻辑)。
②排烟风机启动的联动触发信号:由排烟口、排烟窗或排烟阀开启的动作信号和该防烟分区内的任一只火灾探测器或手动火灾报警按钮的报警信号组成(“与”逻辑)。
③排烟风机停止的联动触发信号:由排烟风机入口处的总管上设置的280℃排烟防火阀的关闭信号组成。
④电动挡烟垂壁降落的联动触发信号:同一防烟分区内且位于电动挡烟垂壁附近的两只独立的感烟火灾探测器的报警信号组成(“与”逻辑)。
2)联动控制:由消防联动控制器通过联动模块控制排烟口、排烟窗或排烟阀开启,电动挡烟垂壁的降落;由消防联动控制器通过联动模块向排烟风机控制箱(柜)发出控制信号,由排烟风机控制箱(柜)控制排烟风机的启动或停止。
1)能够操作消防联动控制器手动控制盘上的控制按钮,直接手动控制防烟、排烟风机的启动与停止。
2)能够操作消防联动控制器总线控制盘上的控制按钮,采用手动方式控制送风口、排烟口、排烟窗、排烟阀的开启和电动挡烟垂壁的降落。
送风口、排烟口、排烟窗或排烟阀开启和关闭的动作信号,防烟、排烟风机启动和停止及电动防火阀关闭的动作信号,排烟防火阀的动作信号均应反馈至消防联动控制器。
疏散通道上设置的防火卷帘,其下降控制分为两个阶段,即半降(下降至距楼板面1.8m处)和全降(下降至楼板面)。疏散通道上设置的防火卷帘系统,其卷帘控制器分为配接火灾探测器和不配接火灾探测器两种类别。
①不同类别系统中,防火卷帘半降的联动触发信号组成要求如下:
a.配接火灾探测器系统,防火卷帘半降的联动触发信号:由防火卷帘控制器配接的感烟火灾探测器的报警信号组成。
b.不配接火灾探测器的系统,防火卷帘半降的联动触发信号:消防联动控制器接收到防火卷帘所在报警区域内任两只独立的感烟火灾探测器或任一只专门用于联动防火卷帘的感烟火灾探测器的火灾报警信号后,向防火卷帘控制器发送防火卷帘半降的联动触发信号。
②联动控制:防火卷帘控制器在接收到满足逻辑关系的联动触发信号后,控制防火卷帘下降至距楼板面1.8m处。
①不同类别系统中,防火卷帘全降的联动触发信号组成要求如下:
a.配接火灾探测器系统,防火卷帘全降的联动触发信号:由防火卷帘控制器配接的感温火灾探测器的报警信号组成。
b.不配接火灾探测器系统,防火卷帘全降的联动触发信号:消防联动控制器接收到防火卷帘所在报警区域内任一只专门用于联动防火卷帘的感温火灾探测器的火灾报警信号后,向防火卷帘控制器发送防火卷帘全降的联动触发信号。在卷帘的任一侧距卷帘纵深0.5~5m内应设置不少于两只专门用于联动防火卷帘的感温火灾探测器。
②联动控制:防火卷帘控制器在接收到满足逻辑关系的联动触发信号后,控制防火卷帘下降至楼板面。
3)手动控制:由防火卷帘两侧设置的手动控制按钮控制防火卷帘的上升和下降。
4)反馈信号:防火卷帘下降至距楼板面1.8m处、下降到楼板面的动作信号和防火卷帘控制器直接连接的感烟、感温火灾探测器的报警信号,应反馈至消防联动控制器。
非疏散通道上设置的防火卷帘系统,其卷帘控制器不配接火灾探测器。
1)联动触发信号:消防联动控制器接收到防火卷帘所在报警区域内任两只独立的火灾探测器的火灾报警信号后,向防火卷帘控制器发送防火卷帘下降的联动触发信号。
2)联动控制:防火卷帘控制器在接收到满足逻辑关系的联动触发信号后,控制防火卷帘下降至楼板面。
3)手动控制:由防火卷帘两侧设置的手动控制按钮控制防火卷帘的升降,并应能操作消防控制室内的消防联动控制器总线控制盘上的控制按钮,采用手动方式控制防火卷帘的下降。
4)反馈信号:防火卷帘下降到楼板面的动作信号应反馈至消防联动控制器。