第七条 普通专家应当同时满足以下条件:
-
(一)品德良好,作风正派,诚实守信,能够认真、公正、廉洁地履行职责,遵守职业道德;
-
(二)身体健康,年龄不超过65周岁,能够胜任评标工作;
-
(三)从事相关专业领域工作满8年,并具有高级专业技术职称或者取得工程建设类注册执业资格(最高级别);
-
(四)熟悉招标投标有关法律法规和政策规定,掌握计算机操作的基本技能;
-
(五)法律、法规和规章规定的其他条件。
第八条 资深专家的年龄不超过70周岁,优先参与重大或者技术复杂工程项目的评标与复核、专业技术论证及复杂疑难事项的咨询等工作。
资深专家除满足本办法第七条规定的条件外,还应当满足下列条件之一:
-
(一)具有正高级专业技术职称;
-
(二)特级、一级资质施工企业或者甲级资质监理、勘察设计企业现职总工程师、总建筑师、总规划师;
-
(三)经市住房建设部门或者市交通运输部门批准的其他优秀专业技术人才,包括工程咨询企业的总经济师、总咨询师、总会计师,科研机构、大专院校的教授、研究员等高端人才。




原文如下:

各有关单位:
为充分发挥建设工程评标专家作用,加强评标专家管理,提高评标工作质量,根据《中华人民共和国招标投标法》《中华人民共和国招标投标法实施条例》《评标专家和评标专家库管理暂行办法》《深圳市公共资源交易专家库及专家管理办法》等相关规定,结合本市实际,我局制定了《深圳市建设工程评标专家管理实施办法》。现予印发,请遵照执行。
深圳市住房和建设局
2024年10月12日

第一章 总 则
第一条 为了充分发挥建设工程评标专家(以下简称评标专家)作用,加强评标专家管理,提高评标工作质量,根据《中华人民共和国招标投标法》《中华人民共和国招标投标法实施条例》《评标专家和评标专家库管理暂行办法》《深圳市公共资源交易专家库及专家管理办法》(深发改规〔2022〕5号)等相关规定,结合本市实际,制定本办法。
第二条 本办法适用于本市行政区域内评标专家的监督管理。
本办法所称评标专家,是指符合本办法规定的资格条件及要求,经审核选聘后纳入深圳市公共资源交易建设工程评标专家库(以下简称评标专家库),参与建设工程项目评标工作的人员。
第三条 市住房建设部门负责开展评标专家的资格认定、选聘入库、培训考核及动态管理等工作,负责监督评标专家抽取使用情况,对评标专家的违法违规行为依法依规进行处理。
第四条 市交通运输部门、各区(含新区管委会)住房建设部门按照监管职责分工监督评标专家抽取使用情况,并及时将评标专家的违法违规行为移送市住房建设部门依法依规处理。
第五条 深圳公共资源交易中心(以下简称公共资源交易中心)负责评标专家库的开发建设、运行维护工作,提供评标必要的场所、设施,并负责开展以下工作:
(一)配合开展评标专家入库资格条件的认定;
(二)配合组织评标专家培训考核;
(三)配合监督管理现场评标工作;
(四)按照本办法规定对评标专家进行评价,并向项目监管部门及时报告评标专家的违法违规行为;
(五)统计评标专家相关信息数据,出具年度分析报告;
(六)法律、法规和规章规定的其他职责。
第二章 入库条件与方式
第六条 评标专家库面向社会开展常态化征集评标专家。市住房建设部门可以根据需要,面向部分专业或者领域开展专项征集评标专家。
评标专家类别分为普通专家、资深专家、特邀专家。
鼓励港澳专家入库并参与评标工作,对于入库资格条件中的执业资格按照有关港澳专业人士资格认定政策执行。
第七条 普通专家应当同时满足以下条件:
(一)品德良好,作风正派,诚实守信,能够认真、公正、廉洁地履行职责,遵守职业道德;
(二)身体健康,年龄不超过65周岁,能够胜任评标工作;
(三)从事相关专业领域工作满8年,并具有高级专业技术职称或者取得工程建设类注册执业资格(最高级别);
(四)熟悉招标投标有关法律法规和政策规定,掌握计算机操作的基本技能;
(五)法律、法规和规章规定的其他条件。
第八条 资深专家的年龄不超过70周岁,优先参与重大或者技术复杂工程项目的评标与复核、专业技术论证及复杂疑难事项的咨询等工作。
资深专家除满足本办法第七条规定的条件外,还应当满足下列条件之一:
(一)具有正高级专业技术职称;
(二)特级、一级资质施工企业或者甲级资质监理、勘察设计企业现职总工程师、总建筑师、总规划师;
(三)经市住房建设部门或者市交通运输部门批准的其他优秀专业技术人才,包括工程咨询企业的总经济师、总咨询师、总会计师,科研机构、大专院校的教授、研究员等高端人才。
第九条 特邀专家无年龄限制,主要由中国科学院院士、中国工程院院士、全国工程勘察设计大师或者国内外相关行业知名专家担任。
特邀专家负责特别重大或者技术特别复杂工程项目的评标与复核、专业技术论证及复杂疑难事项的咨询等工作。
第十条 评标专家入库遵循自愿原则。
普通专家及资深专家通过个人申请的方式加入评标专家库,在职人员入库前应当征得所在单位的同意。
特邀专家通过邀请入库,无需资格审核、入库培训教育及考核测试。鼓励市级行业主管部门、各行业协会及企事业单位向市住房建设部门推荐特邀专家。
第十一条 符合入库条件的个人,可以通过深圳市公共资源交易综合专家系统(以下简称综合专家系统)提交入库申请,并履行以下程序:
(一)申请人通过综合专家系统填报信息,提交申报材料,接受资格审核;
(二)资格审核通过的申请人参加入库培训教育及考核测试,测试通过的申请人名单将通过综合专家系统对外公示,公示期为7日;
(三)公示期结束后,由市发展改革部门复核聘入评标专家库。
第十二条 入库填报信息及提交材料主要包括:个人基本情况及工作简历、本人身份有效证件、社保缴纳材料或者退休材料、个人研究或者工作成就简况(包括学术论文、科研成果、发明创造、工程业绩等)、学历证件、执业资格证书及相关职称证书、其他评标能力佐证材料(如BIM、智能建造等)、所在单位意见等。申请人对入库填报信息及提交材料的真实性负责。
第十三条 申请人可以根据自身职称类别、专业水平等情况填报专业类别,最多填报3个二级专业类别,6个三级专业类别。市住房建设部门可以结合行业发展现状及需求,设立新的专业类别。
第十四条 具有下列情形之一的,不得进入评标专家库:
(一)曾被开除公职或者受过刑事处罚的;
(二)市发展改革部门、住房建设部门、交通运输部门和公共资源交易中心的现职工作人员;
(三)按照本办法第三十条规定予以解聘出库的,自行申请出库的除外。
第十五条 入库的评标专家由市发展改革部门颁发电子聘书,聘期3年。
聘期届满后仍符合入库资格条件的评标专家自动续聘,但聘期内具有下列情形之一的,需参加入库培训教育及考核测试,考核测试通过后予以续聘:
(一)未参与过评标工作;
(二)被责令改正或者暂停评标资格。
第三章 日常管理
第十六条 评标专家享有下列权利:
(一)接受邀请,参加建设工程项目评标工作;
(二)查阅与评标工作相关资料,对投标文件中含义不明确的问题,要求投标方作出澄清、说明;
(三)依法独立开展评标工作,提出专业意见,不受任何单位和个人的非法干预;
(四)针对评标结论注明不同意见;
(五)获取参加评标的劳务报酬;
(六)抵制和举报评标过程中的违法违规行为;
(七)对自身评价结果有异议的,向项目监管部门提出申诉;
(八)自愿申请退出评标专家库;
(九)法律、法规和规章规定的其他权利。
第十七条 评标专家应当履行下列义务:
(一)入库时签署廉政承诺书;
(二)认真执行招标投标相关法律法规和政策规定,按照招标文件明确的标准和方法,客观、公正、独立地评标;
(三)不得私下接触投标人,不得接受投标人、其他利害关系人的财物或者其他好处;
(四)按时参加评标,遵守评标工作纪律,服从评标现场管理,不得泄露评标有关文件、情况及获悉的商业秘密和技术秘密;
(五)在评标报告上签字,对本人的评标意见承担法律责任;对需要共同认定的事项存在争议或者异议的,按照少数服从多数的原则作出结论;对评标报告有异议的,应当在评标报告上签署不同意见并说明理由,否则视为同意评标报告;
(六)自觉接受监督部门的监督管理,及时报告评标过程中发现的违法违规行为,协助、配合处理相关异议、投诉、申诉、复议和诉讼等事项;
(七)参加培训教育及考核测试;
(八)遇有法定回避情形的主动回避;
(九)法律、法规和规章规定的其他义务。
第十八条 评标专家个人信息发生变化的,应当自信息变化之日起10个工作日内通过综合专家系统进行变更。
评标专家信息中涉及联系方式、联系地址、应急响应区域等信息变更的,由评标专家自行变更;涉及学历学位、专业职称、工作单位、专业类别、资格资质、需要回避单位等信息变更的,由市住房建设部门审核后变更。
第十九条 评标专家不能正常参与评标工作的,应当履行以下请假程序:
(一)临时性请假。评标专家已承诺参加评标后无法出席的,应当至少在评标开始前提前2小时通过综合专家系统提出请假申请。
(二)长期性请假。评标专家因健康原因或者阶段性工作繁忙、外出、调动等原因,一段期限内不能参加评标的,应当通过综合专家系统提出请假申请。评标专家自然年度内请假累计不超过6个月,特殊情况除外。
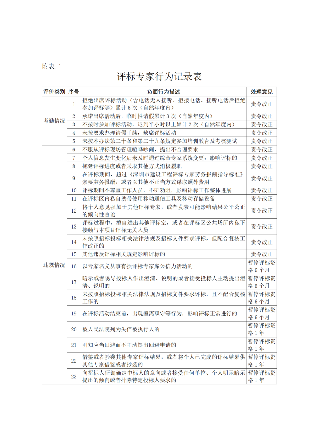
评标专家临时性请假或者直接拒绝参加评标工作,累计达到本办法附表二规定次数的,由市住房建设部门依据本办法规定进行处理。
第二十条 聘期内评标专家应当参加继续教育培训及通过考核测试,否则将被暂停评标抽取。
评标专家的培训教育及考核测试由市住房建设部门或者其委托的第三方机构组织实施。
第四章 抽取与补充
第二十一条 招标人应当根据项目特点和专业要求在评标专家库内通过随机方式抽取普通专家及资深专家,或者按照规定直接邀请特邀专家参加评标工作。评标专家抽取工作需在评标开始前1个工作日内进行。
评标专家库不能满足评标需求的,招标人按照有关规定确定评标专家。
评标当天迟到半小时以上的评标专家,招标人可以取消其本次评标资格。
第二十二条 评标过程中有下列情形之一的,评标专家应当回避:
(一)参加评标前3年内与投标人存在劳动关系,或者以全职、兼职方式担任过投标人的董事、监事,或者是投标人的控股股东、实际控制人;
(二)与投标人的法定代表人或者负责人有夫妻、直系血亲、三代以内旁系血亲或者近姻亲关系;
(三)属于招标项目招标代理、勘察、设计、施工、监理单位或者其他服务单位的工作人员,招标人委派的专家除外;
(四)与投标人有其他可能影响评标公平、公正进行的利害关系;
(五)法律、法规和规章规定的其他情形。
第二十三条 有下列情形之一的,应当补充抽取评标专家:
(一)所抽取的评标专家因故不能参加评标与复核的;
(二)所抽取的评标专家在评标过程中因违规或者其他突发情形不能继续从事评标工作的;
(三)所抽取的评标专家按照相关规定需要回避的;
(四)所抽取的评标专家迟到半小时以上被招标人取消评标资格的;
(五)法律、法规和规章规定的其他情形。
第二十四条 评标开始前2小时至评标结束前出现第二十三条补充抽取规定情形时,招标人可以补充抽取评标专家。承诺参加评标工作的评标专家需在半小时内到达指定评标地点。
第二十五条 评标专家由招标人通过抽取或者邀请确定后,组成评标委员会。
评标委员会按照民主表决方式推选组长,评标委员会组长负责主持评标工作,组织评标专家讨论、表决,汇总各评标专家的意见和拟定评标报告。评标委员会组长与其他评标专家具有同等的投票权。
第二十六条 结合项目实际需要,支持招标人采用远程异地评标方式。
开展远程异地评标的项目,招标人须在评标前向公共资源交易中心提交远程异地评标预约申请,参与远程异地评标的评标专家在评标过程中具有同等的权利和义务。远程异地评标项目的评标专家抽取使用、监督管理等参照本办法相关规定执行。
第五章 评价与监督
第二十七条 评标专家评价实行“一标一评”制,采取招标人及公共资源交易中心双主体动态评价方式。
招标人按照附表一《评标专家工作评价表》内容对评标专家进行评价,公共资源交易中心按照附表二《评标专家行为记录表》内容对评标专家进行评价,评价工作应当于评标结束后5个工作日内完成。市住房建设部门可以根据法律、法规、规章及其他上位政策规定,结合评标专家实际监督管理情况动态调整附表一、附表二的内容并对外公示。
评价结果涉及评标专家负面评价的,由公共资源交易中心汇总报送项目监管部门认定后,移送市住房建设部门依法依规处理,同步以短信形式推送给评标专家。
第二十八条 评标专家对招标人及公共资源交易中心双主体动态评价结果有异议的,应当自收到评价结果通知之日起3个工作日内通过综合专家系统向评价方提出异议,评价方应当于5个工作日内作出复核。评标专家对复核结果不服的,应当自收到复核结果通知之日起3个工作日内向项目监管部门提出申诉,项目监管部门在收到申诉之日起20个工作日内予以答复。
评价结果存入评标专家电子档案并作为续聘、解聘的依据。
第二十九条 评标专家出现《评标专家行为记录表》中规定行为时,由市住房建设部门责令改正、暂停评标资格6个月或者暂停评标资格1年。
评标专家被责令改正后拒不改正,或者在一个聘期内被责令改正两次以上的,由市住房建设部门暂停评标资格6个月。
评标专家被暂停评标资格1年的,需重新参加入库培训教育及考核测试,考核测试通过后恢复评标资格。
第三十条 评标专家存在下列情形之一的,由市发展改革部门会同市住房建设部门予以解聘出库:
(一)自行申请出库或者不再满足相关入库条件的;
(二)在一个聘期内被暂停评标资格两次的;
(三)提供虚假申请材料,骗取入库资格的;
(四)泄露评标文件、情况及获悉的商业秘密和技术秘密的;
(五)收受可能影响评标公正的礼品、礼金、有价证券等财物的;
(六)委托他人替代评标或者冒名顶替参与评标的;
(七)以暴力、胁迫或者其他恶劣手段扰乱正常评标工作秩序的;
(八)因评标违法行为受到行政处罚的;
(九)受到刑事处罚的;
(十)法律、法规和规章规定的其他情形。
第三十一条 评标专家的处理意见对外公示,并通知其所在单位。
评标专家对处理意见有异议的,可自收到处理意见之日起10个工作日内向作出处理意见的部门申诉。作出处理意见的部门应当自收到申诉之日起10个工作日内作出复核决定。
第三十二条 评标专家收受贿赂、私自接触投标人或者泄露应当保密的招标投标事项的,依法给予行政处罚,并依法取消其评标资格、禁止参加招标工程的评标;构成犯罪的,依法追究刑事责任。
第六章 附 则
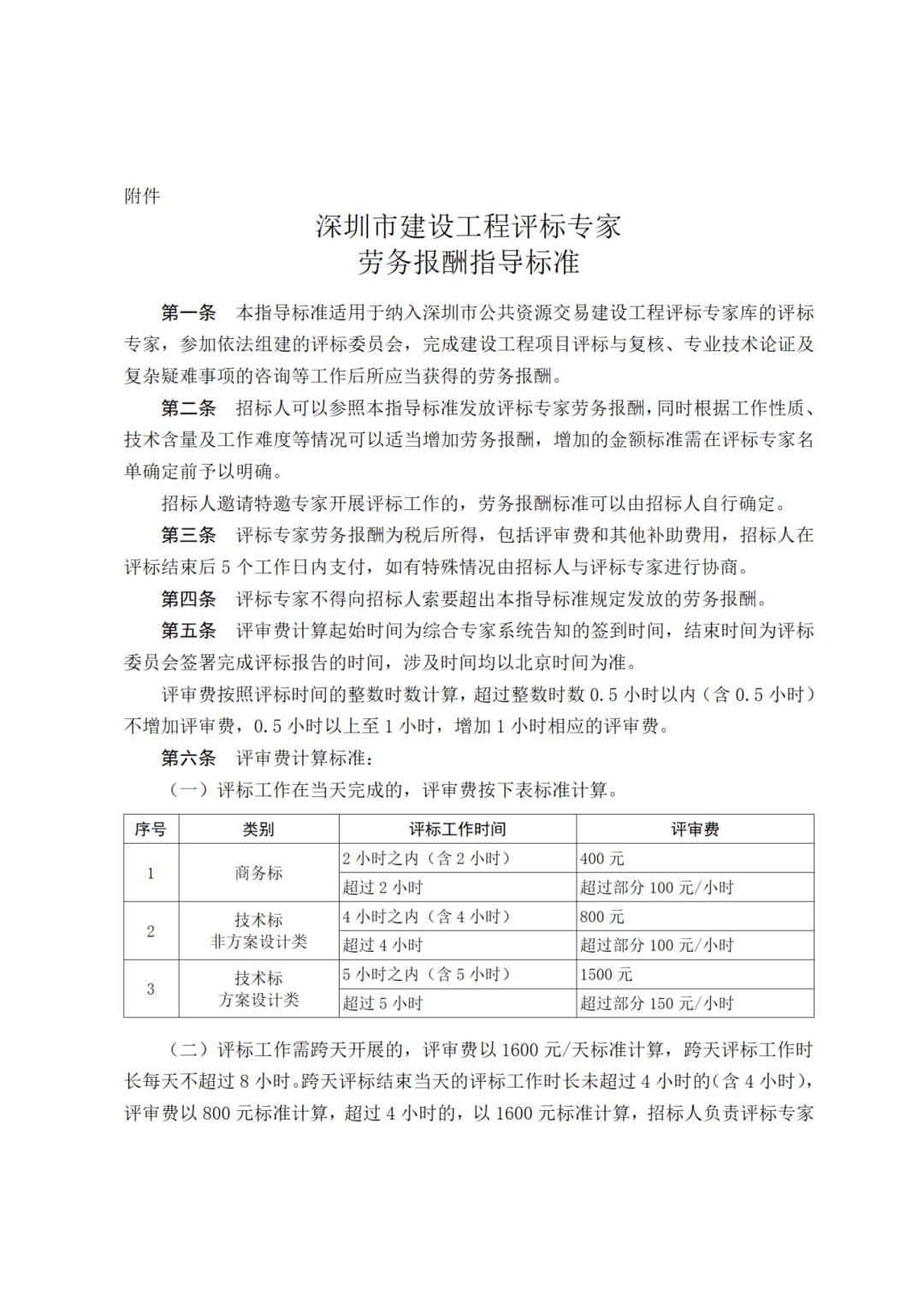
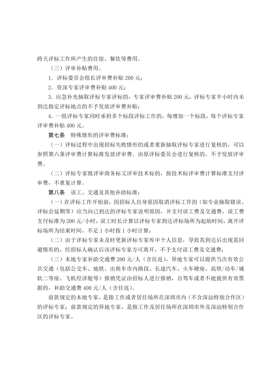
第三十三条 评标专家劳务报酬发放参照本办法附件《深圳市建设工程评标专家劳务报酬指导标准》内容。市住房建设部门可以根据法律、法规、规章及其他上位政策规定,结合实际情况动态调整附件内容并对外公示。
第三十四条 法律、法规和规章对评标专家管理另有规定的,从其规定。
第三十五条 本办法自2024年11月1日起施行,有效期5年。

