机电天下 动态 重磅!电工证3年复审拟正式取消!

重磅!电工证3年复审拟正式取消!

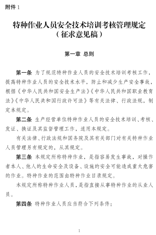
近日应急管理部组织对《特种作业人员安全技术培训考核管理规定》(国家安全生产监督管理总局令第30号)进行修订,形成了《规定(征求意见稿)》。

意见稿针对生产经营单位和特种作业人员在特种作业操作证办理流程、复审年限、“跨省通办”、特殊情况延期办理、证书互认等方面进行了优化:
 
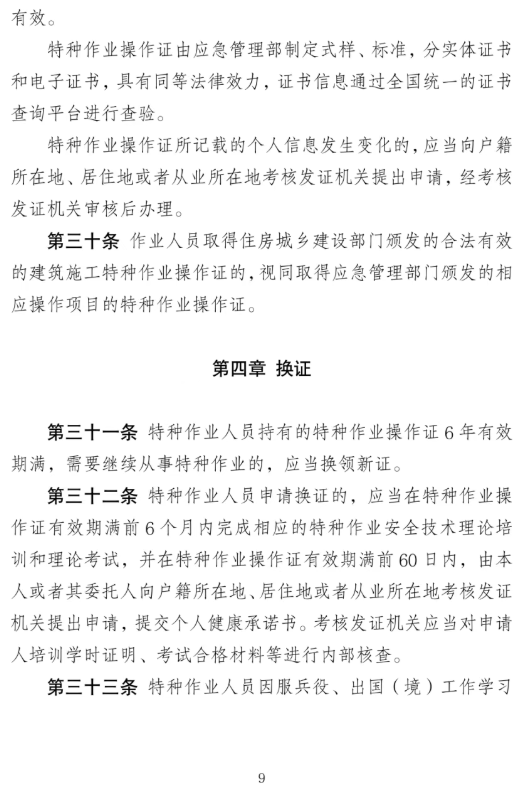
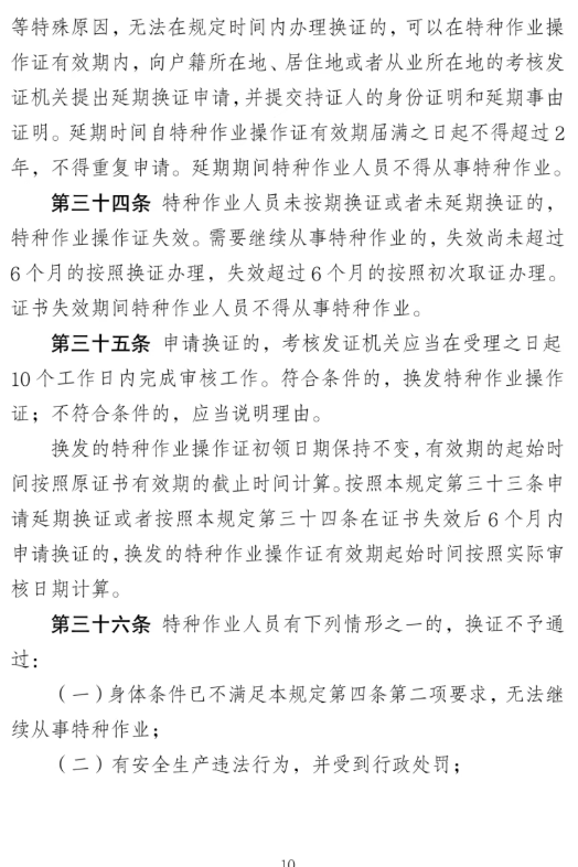
一是特种作业操作证每3年一复审,改为每6年一换证明确因特殊原因无法在规定时间内办理换证的特种作业人员,可以申请延期换证,但延期时间不得超过2年。
 
二是明确持有合法有效的职业技能等级证书的从业人员,申请相应的特种作业操作证,免予安全技术培训,作业人员取得住房城乡建设部门颁发的合法有效的建筑施工特种作业操作证的,视同取得应急管理部门颁发的相应操作项目的特种作业操作证。
 
三是由原来的仅允许补考1次,调整为理论考试不限次数、实际操作考试不得超过5次,且每次可以当场补考。对已完成培训但经考试、补考仍不合格的,取消重新培训要求,可以继续参加考试。
 
四是生产经营单位和特种作业人员可以使用全国统一的特种作业线上培训平台进行培训,完成培训后可以直接参加考核,减轻生产经营单位和特种作业人员负担。
 
五是明确符合规定条件并经考试合格的特种作业人员,应当向其户籍所在地、居住地或者从业所在地的考核发证机关申请办理特种作业操作证。
 
六是不再要求焊接与热切割作业、高处作业特种作业人员具备初中及以上文化程度。
 
七是已经取得中等职业学校(含技工学校)以上学历的毕业生可以免予安全技术培训,直接申请考试。
 
八是初次取证和换发新证时,不再要求申请人提交考试合格证明,改为由考核发证机关进行内部核查,并将医疗机构出具的体检证明调整为个人健康书面承诺。
 
九是将审核发证时间从原来的20个工作日压缩至10个工作日。

征求意见稿在实现减环节、减时限、优服务、提效率,更好地惠及人民群众。
附件1:特种作业人员安全技术培训考核管理规定(征求意见稿)

本文来自网络,不代表机电天下立场,转载请注明出处:https://mepbbs.com/archives/20039
上一篇
下一篇

发表回复

您的电子邮箱地址不会被公开。 必填项已用 * 标注

联系我们

联系我们

15515572238

在线咨询: QQ交谈

邮箱: 328758160@qq.com

工作时间:周一至周五,9:00-17:30,节假日休息

关注微信
微信扫一扫关注我们

微信扫一扫关注我们

返回顶部
首页
机电课程
永久会员
资料精选
搜索