
深圳市人力资源和社会保障局关于违反职称评审工作纪律案例的通报
为进一步加强职称评审监督和管理,促进职称评审公平公正,保证评审质量,营造良好的人才发展环境,现将我市5起申报人违反职称评审纪律案例通报如下:
-
胡某,2022年5月取得高级工程师职称,其申报时提交的一篇论文发表在《建筑学研究前沿》(中文版)。2024年7月,经评委会办公室查实,所提交的期刊版本与杂志社版本不一致,为套刊。2024年7月,胡某被撤销该职称。 -
周某某,2023年4月取得高级工程师职称,其申报时提交的一篇论文发表在《科技新时代》。2024年7月,经评委会办公室查实,所提交的期刊版本与杂志社版本不一致,为套刊。2024年7月,周某某被撤销该职称。 -
柴某某,2023年4月取得高级工程师职称,其申报时提交的两篇论文分别发表在《建筑实践》《建筑设计管理》。2024年7月,经评委会办公室查实,所提交的期刊版本与杂志社版本不一致,为套刊。2024年7月,柴某某被撤销该职称。 -
张某某,2023年4月取得高级工程师职称,其申报时提交的两篇论文分别发表在《中国西部科技》《科技信息》。2024年7月,经评委会办公室查实,所提交的期刊版本与杂志社版本不一致,为套刊。2024年7月,张某某被撤销该职称。 -
张某某,2022年5月取得高级工程师职称,其申报时提交的一篇论文发表在《安家·建筑与工程》。2024年9月,经评委会办公室查实,所提交的期刊版本与杂志社版本不一致,为套刊。2024年9月,张某某被撤销该职称。
根据《职称评审管理暂行规定》(人力资源和社会保障部令第40号)、《职称评审监管暂行办法》(人社部发〔2024〕56号)、《广东省人力资源和社会保障厅关于印发广东省职称评审管理服务实施办法及配套规定的通知》(粤人社规〔2020〕33号)等有关规定,申报人应当提交合规、真实、有效的申报材料,对申报材料真实性等承诺不实的,3年内不得申报评审职称;对存在的违规行为(明知不符合职称申报条件仍故意通过虚假承诺、伪造信息等手段进行申报;在职称评审中提供虚假材料、论文造假代写、剽窃他人作品或者学术成果,业绩成果不实或者造假等;在职称申报评审中存在说情打招呼、暗箱操作等不正当行为等),一经查实,记入诚信档案库,记录期限为3年,作为以后申报评审职称的重要参考;取得的职称,予以撤销。请全市广大职称申报人员引以为戒,严守职业操守,依法依规申报职称,共同维护好诚实守信、公平公正的人才评价环境。
特此通报。
深圳市人力资源和社会保障局
2024年10月12日
据小编对比发现:
-
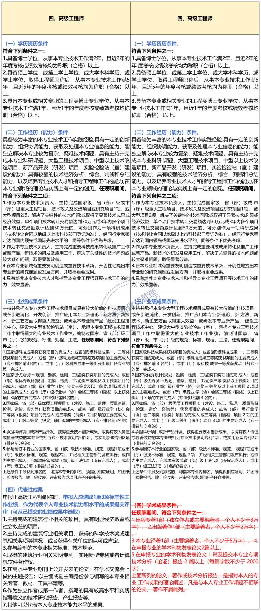
2024版征求意见稿中,正高级工程师、高级工程师、工程师职称申报,取消学术成果条件要求!
-
申报高级工程师、正高级工程师职称时,申报人应选取1至3项标志性工作业绩,作为代表个人专业技术能力和水平的成果提交评审(可从已提交的业绩成果中选取)。
-
申报技术员、助理工程师,申报条件没有变化。
征求意见稿与2019版对比如下:



一、高级工程师破格申报条件
不具备规定的学历资历条件,符合下列条件之一,可由2名本专业或相近专业正高级职称专家书面推荐,破格申报:
-
1.国家级科技成果奖获奖项目的完成人。
-
2.省(部)级科技成果奖二等奖以上获奖项目的完成人。
-
3.荣获中国专利优秀奖以上、广东专利优秀奖以上、广东杰出发明人奖的主要完成人。
-
4.被认定为“广东省传统建筑名匠”的技术人才。
二、正高级工程师破格申报条件
不具备规定的学历资历条件,符合下列条件之一,可由2名本专业或相近专业正高级职称专家书面推荐,破格申报:
-
1.国家级科技成果奖一等奖获奖项目的主要完成人(专业排名前3名的)。
-
2.省(部)级科技成果奖一等奖获奖项目的主要完成人(专业排名第1名的)。
-
3.荣获中国专利优秀奖、广东专利金奖的主要完成人(专业排名第1名的)。
三、建立艰苦边远地区和基层一线企事业单位建筑工程技术人才职称评价绿色通道。取得工程师职称后,长期扎根建筑事业,连续从事本专业相关工作10年以上,各年度考核或绩效考核为称职(合格)以上等次,可不受学历资历条件限制,申报高级工程师职称。
征求意见稿与2019版对比如下:


